
Merhaba sevgili öğrencilerim,
Ben Fen Bilimleri öğretmeniniz. Gönderdiğiniz bu güzel etkinliği şimdi birlikte adım adım çözeceğiz. Bu tür şemalı sorular, konuları ne kadar iyi anladığımızı ölçmek için harikadır. Haydi başlayalım!
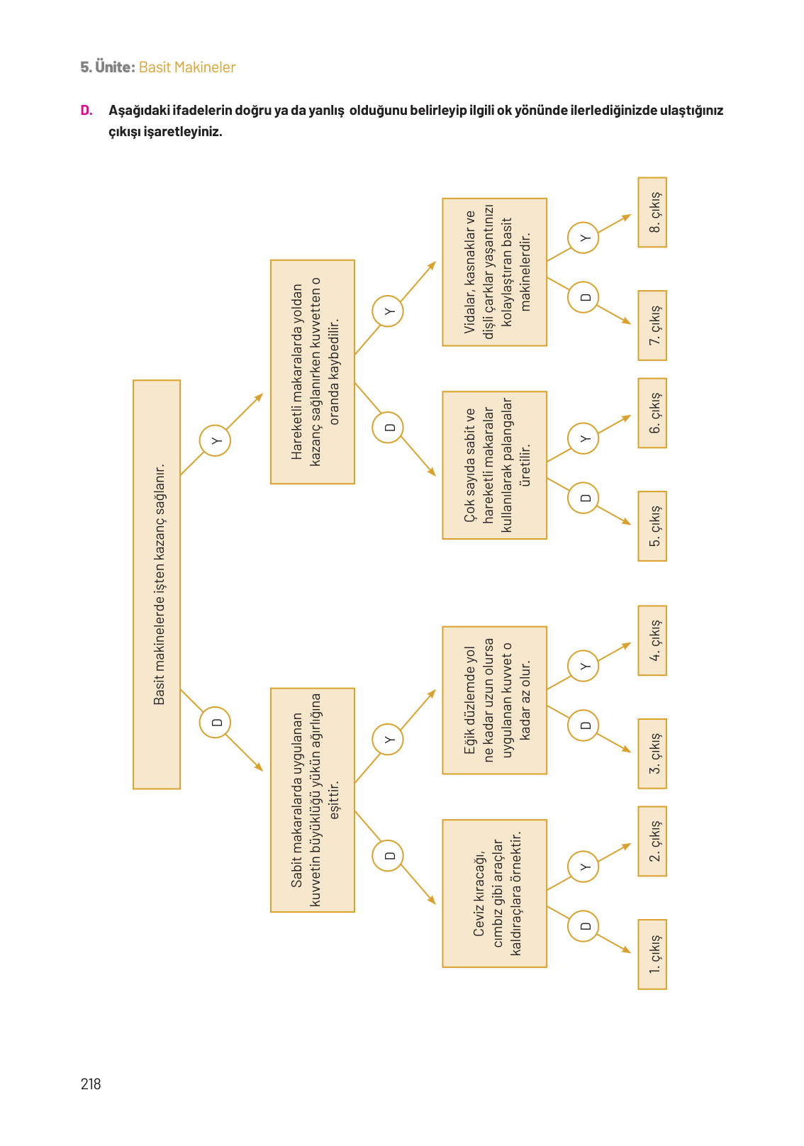
Soru: Aşağıdaki ifadelerin doğru ya da yanlış olduğunu belirleyip ilgili ok yönünde ilerlediğinizde ulaştığınız çıkışı işaretleyiniz.
Bu soruyu çözmek için şemadaki ilk ifadeden başlayarak doğru (D) ya da yanlış (Y) olduğuna karar vereceğiz ve okları takip ederek doğru çıkışa ulaşacağız.
Adım 1: İlk İfadeyi Değerlendirelim
“Basit makinelerde işten kazanç sağlanır.”
Sevgili arkadaşlar, bu konunun en temel ve en önemli kuralını hatırlayalım: Hiçbir basit makine işten kazanç sağlamaz! Basit makineler ya kuvvetten kazandırır (yoldan kaybettirir) ya da yoldan kazandırır (kuvvetten kaybettirir). İş ve enerji her zaman korunur. Hatta sürtünmeden dolayı küçük de olsa bir iş kaybı bile yaşanır. Bu nedenle bu ifade kesinlikle YANLIŞ‘tır.
Öyleyse, şemada ‘Y’ okunu takip etmeliyiz.
Adım 2: İkinci İfadeyi Değerlendirelim
İlk ifadeden ‘Y’ okunu takip ettiğimizde karşımıza şu ifade çıkıyor:
“Hareketli makaralarda yoldan kazanç sağlanırken kuvvetten o oranda kaybedilir.”
Şimdi hareketli makaraları düşünelim. Hareketli makaraların amacı, bir yükü kendi ağırlığından daha az bir kuvvetle kaldırmaktır. Yani bize kuvvetten kazanç sağlarlar. Unutmayın, kuvvetten kazanç varsa, aynı oranda yoldan kayıp vardır. Yani ipi, yükün yükseldiği mesafeden daha fazla çekmemiz gerekir. Bu ifade ise tam tersini söylüyor; “yoldan kazanç, kuvvetten kayıp” diyor. Bu yüzden bu ifade de YANLIŞ‘tır.
Bu durumda, tekrar ‘Y’ okunu takip ederek ilerliyoruz.
Adım 3: Üçüncü ve Son İfadeyi Değerlendirelim
İkinci ifadeden de ‘Y’ okunu takip ettiğimizde son karar kutucuğuna ulaşıyoruz:
“Vidalar, kasnaklar ve dişli çarklar yaşantımızı kolaylaştıran basit makinelerdir.”
Bu ifadeyi inceleyelim. Vida, kasnak ve dişli çark… Bunların hepsi günlük hayatta kullandığımız ve işlerimizi kolaylaştıran basit makine örnekleridir. Örneğin, vidayı bir şeyi sabitlemek için, dişli çarkları bisiklette veya saatlerde, kasnakları ise motorlu araçlarda kullanırız. Dolayısıyla bu ifade tartışmasız bir şekilde DOĞRU‘dur.
Bu ifadenin doğru olduğuna karar verdiğimiz için ‘D’ okunu takip etmeliyiz.
Sonuç
‘D’ okunu takip ettiğimizde, yolun sonuna geliyoruz ve karşımıza çıkan çıkış numarası beliriyor.
Ulaştığımız çıkış: 7. çıkış
Harika bir iş çıkardınız! Gördüğünüz gibi, her bir bilgiyi dikkatlice analiz ettiğimizde doğru sonuca ulaşmak hiç de zor değil. Konuları tekrar etmeyi unutmayın!
