
Harika bir soru! Merhaba sevgili öğrencim, ben Fen Bilimleri öğretmenin. Gel birlikte bu güzel kavram haritasını adım adım dolduralım ve asitler ile bazlar konusunu şöyle bir tekrar edelim. Bu tür haritalar, konuları bir bütün olarak görmemize çok yardımcı olur.
Soru A: Aşağıda asit ve bazlarla ilgili verilen kavram haritasında boş bırakılan yerleri uygun sözcüklerle tamamlayınız.
Çözüm:
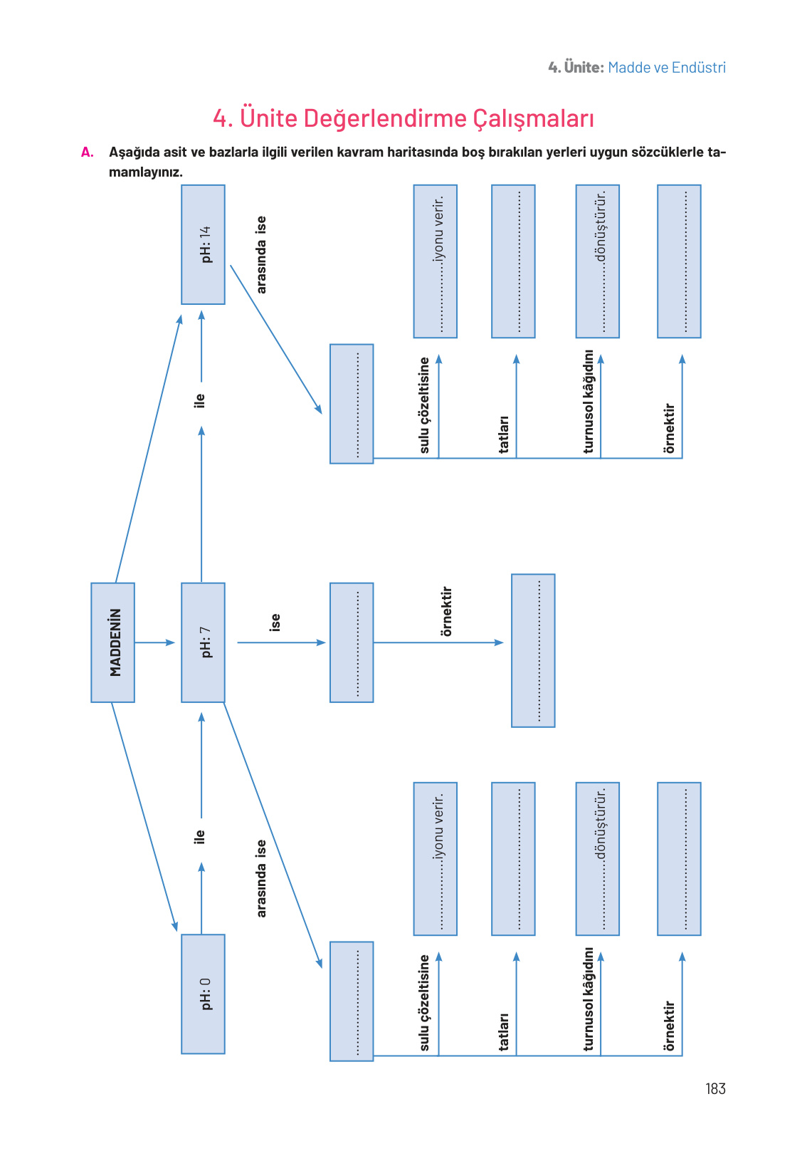
Bu kavram haritasını doldurabilmek için maddenin pH değerine göre nasıl sınıflandırıldığını ve bu sınıfların özelliklerini hatırlamamız gerekiyor. Haritayı üç ana kola ayırarak inceleyelim: pH’ı 0-7 arası olanlar (Asitler), pH’ı 7 olanlar (Nötr Maddeler) ve pH’ı 7-14 arası olanlar (Bazlar).
Haydi, haritanın en solundaki bölümle, yani asitlerle başlayalım:
Adım 1: Haritanın sol tarafında maddenin pH değerinin 0 ile 7 arasında olduğu belirtiliyor. pH değeri 7’den küçük olan maddelere biz ASİT diyoruz. Bu yüzden o kola ait ilk boşluğa ASİT kelimesini yazmalıyız.
Adım 2: Şimdi de asitlerin genel özelliklerini hatırlayarak diğer boşlukları dolduralım:
- Asitler, sulu çözeltilerine H⁺ (Hidrojen) iyonu verirler.
- Tatları, limondan da aklına geleceği gibi, EKŞİ‘dir.
- Turnusol kâğıdını nasıl etkilediklerini hatırlayalım. Bir ipucu: “Asitler kızartır.” Yani mavi turnusol kâğıdının rengini KIRMIZI‘ya çevirirler.
- Asitlere örnek olarak da en bilinenlerden LİMON veya SİRKE yazabiliriz.
Şimdi de ortadaki en kolay bölüme, yani nötr maddelere bakalım:
Adım 1: Haritanın tam ortasında maddenin pH değerinin 7 olduğu söyleniyor. Bir maddenin pH’ı tam 7 ise o madde ne asit ne de bazdır. Biz bu tür maddelere NÖTR madde deriz. Bu sebeple ilk boşluğa NÖTR yazıyoruz.
Adım 2: Nötr maddelere verilebilecek en güzel örnek, hayat kaynağımız olan SU‘dur. Saf suyun pH’ı 7’dir. Bu yüzden örnek kısmına SU yazmak en doğrusu olacaktır.
Son olarak sağ taraftaki bazlar bölümünü tamamlayalım:
Adım 1: Haritanın sağ tarafında ise maddenin pH değerinin 7 ile 14 arasında olduğu belirtilmiş. pH değeri 7’den büyük olan maddelere ise BAZ adını veriyoruz. O zaman ilk boşluğumuzun cevabı BAZ olmalı.
Adım 2: Şimdi de bazların özelliklerini aklımıza getirelim:
- Bazlar, sulu çözeltilerine OH⁻ (Hidroksit) iyonu verirler.
- Tatları genellikle ACI‘dır ve ele kayganlık hissi verirler. Aklına hemen sabun gelebilir!
- Turnusol kâğıdını nasıl etkilediklerine dair ipucumuz: “Bazlar morartır/mavileştirir.” Yani kırmızı turnusol kâğıdının rengini MAVİ‘ye çevirirler.
- Bazlara günlük hayattan örnek olarak SABUN, DİŞ MACUNU veya ÇAMAŞIR SUYU yazabiliriz.
Sonuç olarak, kavram haritasındaki boşluklar sırasıyla şu şekilde doldurulmalıdır:
Sol Taraf (Asitler): ASİT, H⁺ (Hidrojen), EKŞİ, KIRMIZIYA, LİMON.
Orta Kısım (Nötr): NÖTR, SU.
Sağ Taraf (Bazlar): BAZ, OH⁻ (Hidroksit), ACI, MAVİYE, SABUN.
Umarım açıklama anlaşılır olmuştur. Konuyu çok güzel özetleyen bir etkinlikti, tebrikler!
