
Harika bir soru! Hadi gel bu “tanılayıcı dallanmış ağaç” sorusunu birlikte adım adım, dikkatlice çözelim. Bu tür sorular, bildiklerimizi sırayla kullanarak doğru sonuca ulaşmamızı sağlar. Tıpkı bir labirentte yol bulmak gibi!
Soru: Aşağıda “tanılayıcı dallanmış ağaç” şeklinde verilen ifadelerin doğru ya da yanlış olduğunu belirleyip ilgili ok yönünde ilerlediğinizde ulaştığınız çıkışı işaretleyiniz.
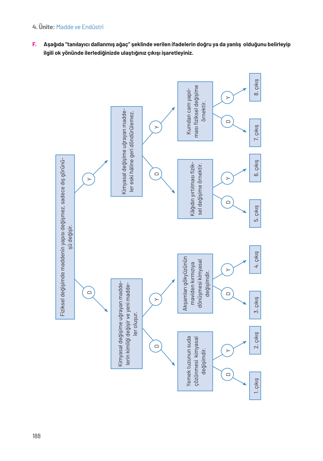
Çözüm:
Bu soruyu çözmek için en tepedeki kutucuktan başlayacağız ve her ifadenin Doğru (D) mu yoksa Yanlış (Y) mı olduğuna karar vereceğiz. Kararımıza göre ilgili oku takip ederek sonuca ulaşacağız.
Adım 1: İlk İfadeyi Değerlendirelim
Fiziksel değişimde maddenin yapısı değişmez, sadece dış görünüşü değişir.
Bu ifadeyi düşünelim. Fiziksel değişim neydi? Maddenin kimliğinin, yani iç yapısının değişmediği, sadece şeklinde, boyutunda, renginde veya halinde (katı, sıvı, gaz) meydana gelen değişimlerdi. Örneğin, bir kağıdı yırtmak, buzu eritmek veya camı kırmak… Hepsinde madde hala aynı maddedir. Yırtılan kağıt hala kağıttır, eriyen buz suya dönüşse de kimyasal yapısı (H₂O) aynıdır. Dolayısıyla bu ifade kesinlikle DOĞRU‘dur.
Bu durumda ‘D’ okunu takip ederek bir sonraki adıma geçiyoruz.
Adım 2: İkinci İfadeyi Değerlendirelim
‘D’ yolunu izlediğimizde karşımıza şu ifade çıkıyor:
Kimyasal değişime uğrayan maddelerin kimliği değişir ve yeni maddeler oluşur.
Şimdi de kimyasal değişimi hatırlayalım. Kimyasal değişimde maddenin iç yapısı tamamen değişir ve ortaya bambaşka özelliklere sahip yeni maddeler çıkar. Mesela odunun yanması sonucu kül, duman ve gazlar oluşur. Artık elimizde odun yoktur. Ya da demirin paslanması… Pas, demirden farklı yeni bir maddedir. Bu değişimler genellikle geri döndürülemez. O halde bu ifade de DOĞRU‘dur.
Yine ‘D’ okunu takip ederek son yol ayrımına geliyoruz.
Adım 3: Üçüncü ve Son İfadeyi Değerlendirelim
İkinci ‘D’ yolunu da izledikten sonra karşımıza çıkan son ifade:
Yemek tuzunun suda çözünmesi kimyasal değişimdir.
İşte bu çok önemli ve sıkça karıştırılan bir nokta! Çözünme olayları genellikle fiziksel değişimdir. Yemek tuzunu suya attığımızda, tuz tanecikleri suyun içinde gözle görülemeyecek kadar küçük parçacıklara ayrılır ve dağılır. Ancak tuzun kimyasal yapısı değişmez. O hala tuzdur, su da hala sudur. Bunun en güzel kanıtı nedir? Tuzlu suyu kaynatırsak su buharlaşır ve geriye kapta sadece tuz kalır. Yani tuzu geri elde edebiliriz. Bu yüzden çözünme olayı yeni bir madde oluşturmaz ve FİZİKSEL bir değişimdir.
Fakat ifade bize bunun kimyasal bir değişim olduğunu söylüyor. Bu nedenle bu ifade YANLIŞ‘tır.
Bu durumda ‘Y’ okunu takip etmeliyiz.
Sonuç:
Hadi izlediğimiz yolu bir özetleyelim:
- İlk ifadeye Doğru (D) dedik.
- İkinci ifadeye Doğru (D) dedik.
- Üçüncü ifadeye Yanlış (Y) dedik.
Bu yolu (D → D → Y) takip ettiğimizde ulaştığımız kapı 2. çıkış‘tır.
Tebrikler, soruyu başarıyla çözdük!
