
Harika bir soruyla karşı karşıyayız! Aslında bu, senden bir ürün tasarlamanı isteyen bir proje görevi. Fen Bilimleri dersinde öğrendiklerimizi kullanarak nasıl bir mühendis gibi düşünebileceğimizi gösteren harika bir etkinlik bu. Gel, bu “Tasarım Döngüsü Basamakları”nı birlikte adım adım inceleyelim ve bu görevi nasıl yapabileceğini konuşalım.
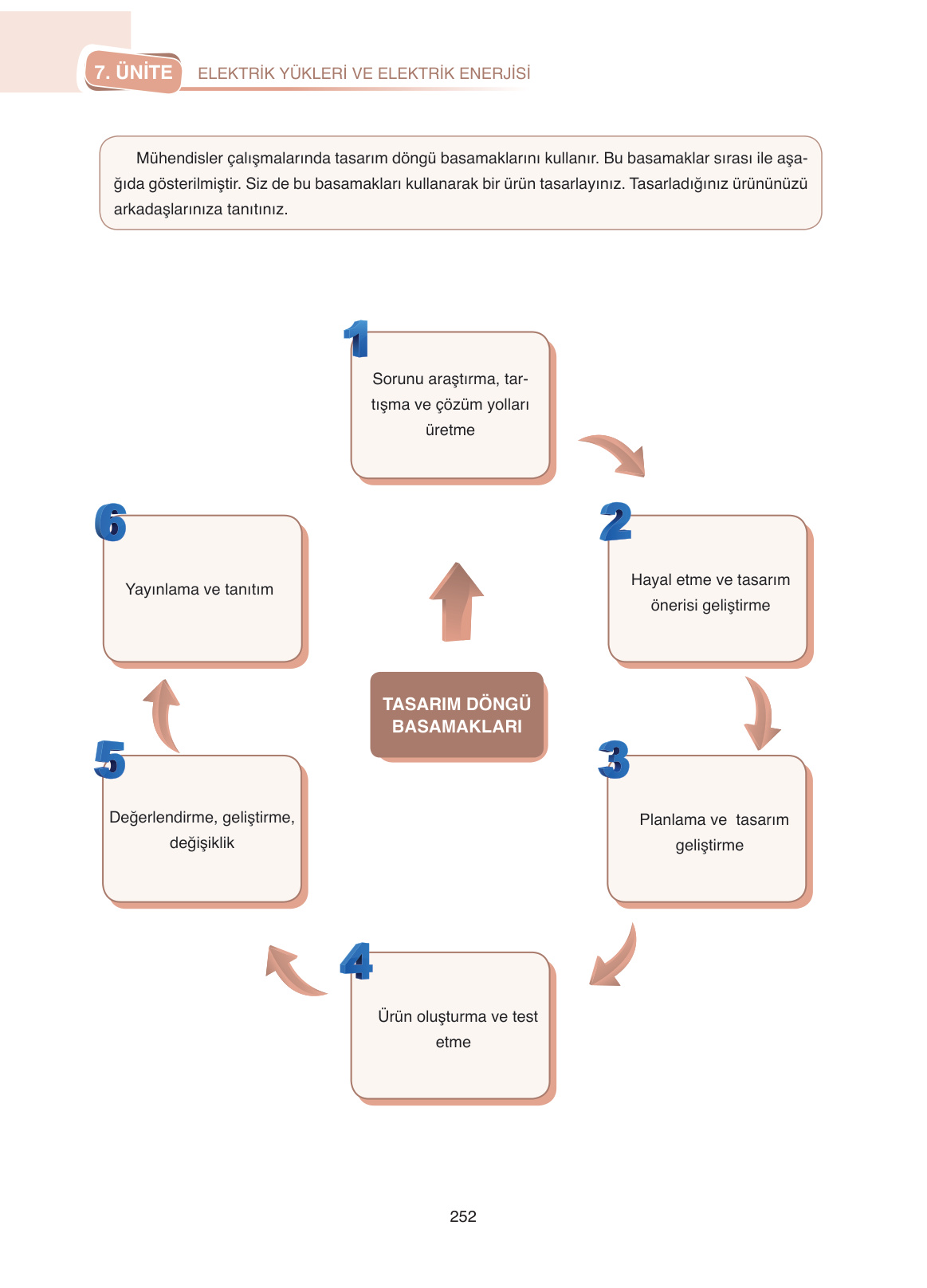
Soru: Mühendisler çalışmalarında tasarım döngü basamaklarını kullanır. Bu basamaklar sırası ile aşağıda gösterilmiştir. Siz de bu basamakları kullanarak bir ürün tasarlayınız. Tasarladığınız ürününüzü arkadaşlarınıza tanıtınız.
Çözüm ve Açıklama:
Sevgili öğrencim, bu görevde senden istenen şey, tıpkı bir bilim insanı veya mühendis gibi düşünerek bir soruna çözüm bulman ve bu çözümü somut bir ürüne dönüştürmen. Görseldeki adımlar, bu süreçte sana yol gösterecek bir harita gibi. Haydi, bu haritayı kullanarak “Enerji Tasarruflu ve Akıllı Gece Lambası” tasarladığımızı hayal edelim ve adımları birlikte uygulayalım.
Unutma, bu sadece bir örnek! Sen kendi ilgini çeken, çözmek istediğin farklı bir sorunu seçerek kendi özgün ürününü tasarlayabilirsin.
Adım 1: Sorunu araştırma, tartışma ve çözüm yolları üretme
Her şey bir ihtiyaç veya bir sorunla başlar. Çevremize bakalım. Geceleri koridorda veya odamızda bir yerlere çarpamamak için ışığı açarız ama bazen kapatmayı unuturuz. Bu da gereksiz yere elektrik harcanmasına neden olur. İşte sorunumuz bu!
- Sorun: Geceleri ışığı açık unutarak gereksiz elektrik tüketimi yapmak.
- Çözüm Yolları: Ne yapabiliriz? Belki zaman ayarlı bir lamba olabilir. Ya da sadece hareket olduğunda yanan bir lamba… Veya sadece ortam karardığında ve hareket olduğunda yanan bir lamba! Bu en mantıklısı gibi duruyor.
Adım 2: Hayal etme ve tasarım önerisi geliştirme
Şimdi hayal gücümüzü kullanma zamanı! Aklımızdaki fikri biraz daha geliştirelim. Nasıl bir şey olurdu bu lamba? Küçük, prize takılabilen, şık bir kutu olabilir. Üzerinde hem ışığı algılayan (LDR sensörü) hem de hareketi algılayan (PIR sensörü) bir gözü olurdu. Sadece hava karardığında ve önünden biri geçtiğinde yumuşak bir LED ışığı yayardı. Biri geçtikten 30 saniye sonra da kendi kendine sönerdi. Harika değil mi?
Adım 3: Planlama ve tasarım geliştirme
Hayalimizi gerçeğe dökmek için plan yapmalıyız. Neler gerekli? Hangi malzemeleri kullanacağız? Bunları nasıl birleştireceğiz?
- Malzeme Listesi: LED lamba, LDR (ışığa duyarlı direnç), PIR (hareket sensörü), basit bir elektronik devre (örneğin Arduino veya hazır bir devre kartı), bir fiş ve kablo, hepsini içine koymak için küçük bir plastik kutu.
- Tasarım Çizimi: Malzemelerin kutu içinde nasıl yerleşeceğini, sensörlerin nerede duracağını gösteren basit bir çizim yaparız. Kabloların nasıl bağlanacağını gösteren bir devre şeması çizeriz.
Adım 4: Ürün oluşturma ve test etme
İşte en eğlenceli kısım! Planımıza ve çizimimize bakarak malzemeleri birleştiriyoruz. Devreyi kuruyor, lehimleri yapıyor ve her şeyi kutunun içine dikkatlice yerleştiriyoruz. Ürünümüzün ilk prototipi, yani deneme modeli artık hazır! Şimdi test zamanı. Lambayı prize takalım ve deneyelim:
- Oda aydınlıkken çalışıyor mu? (Hayır, çalışmamalı)
- Odayı kararttık, önünden geçince yanıyor mu? (Evet, yanmalı)
- Yandıktan bir süre sonra kendi kendine sönüyor mu? (Evet, sönmeli)
Adım 5: Değerlendirme, geliştirme, değişiklik
Test sonuçlarına göre ürünümüzü değerlendiriyoruz. Belki ışık çok parlak veya çok sönük. Belki de çok kısa sürede sönüyor. Bu adımda, “Daha iyi ne yapabiliriz?” diye sorarız.
- Değerlendirme: Işığın parlaklığı biraz az geldi. Ayrıca lamba 10 saniyede sönüyor, bu süre biraz kısa.
- Geliştirme: Devredeki direncin değerini değiştirerek LED’in parlaklığını artırabiliriz. Devrenin kodlamasında veya ayarında sönme süresini 30 saniyeye çıkarabiliriz. Kutunun tasarımı da daha sevimli olabilir, belki üzerine bir desen ekleriz.
Adım 6: Yayınlama ve tanıtım
Geliştirdiğimiz ve son halini verdiğimiz ürünümüzü artık arkadaşlarımıza sunma zamanı! Sınıfa ürünümüzü getiririz. Bir sunum hazırlarız.
- Hangi sorunu çözdüğünü anlatırız (gereksiz elektrik israfı).
- Nasıl çalıştığını gösteririz (hem karanlığı hem hareketi algılaması).
- Tasarım sürecinde hangi zorluklarla karşılaştığımızı ve bunları nasıl aştığımızı paylaşırız.
- Arkadaşalarımızın sorularını yanıtlarız.
İşte bu kadar! Bu adımları izleyerek sen de kendi projeni başarıyla tamamlayabilirsin. Başarılar dilerim!
