
Merhaba sevgili öğrencilerim,
Ben 6. Sınıf Sosyal Bilgiler öğretmeniniz. Bugün birlikte görseldeki “Dallanmış Ağaç” etkinliğini çözeceğiz ve soruları cevaplayacağız. Bu tür etkinlikler, bilgilerimizi test ederken doğru ve yanlışları ayırt etme becerimizi de geliştirir. Haydi gelin, bu etkinliği birlikte adım adım çözelim!
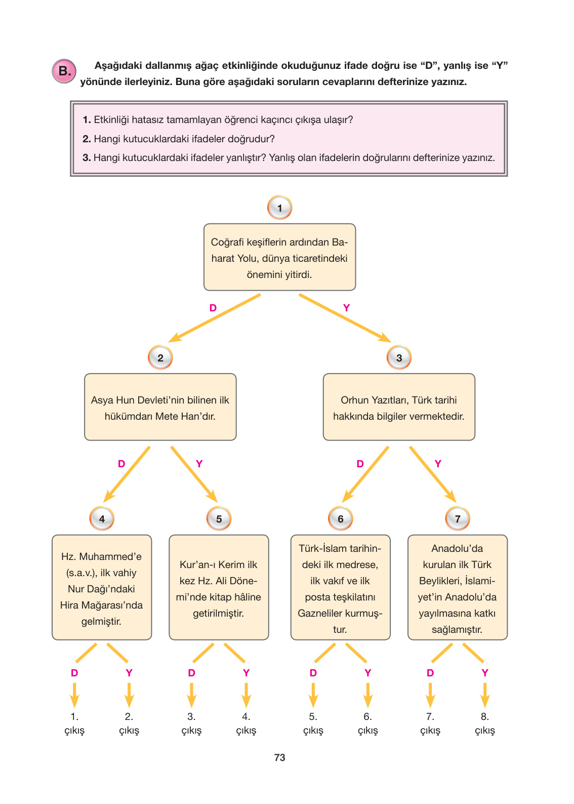
B. Aşağıdaki dallanmış ağaç etkinliğinde okuduğunuz ifade doğru ise “D”, yanlış ise “Y” yönünde ilerleyiniz. Buna göre aşağıdaki soruların cevaplarını defterinize yazınız.
—
1. Etkinliği hatasız tamamlayan öğrenci kaçıncı çıkışa ulaşır?
Bu soruyu çözmek için dallanmış ağaçtaki ifadelerin doğru mu yanlış mı olduğuna karar vererek ilerlemeliyiz. Haydi başlayalım!
Adım 1: 1 numaralı kutucuk
“Coğrafi keşiflerin ardından Baharat Yolu, dünya ticaretindeki önemini yitirdi.”
Bu ifade DOĞRU‘dur. Çünkü Avrupalı denizciler yeni ticaret yolları (özellikle de Ümit Burnu’nu dolaşarak Hindistan’a ulaşan deniz yolunu) bulunca, eskiden çok önemli olan İpek ve Baharat Yolları eski önemini kaybetmiştir. Bu yüzden “D” yolundan devam etmeliyiz. Şimdi 2 numaralı kutucuğa geldik.
Adım 2: 2 numaralı kutucuk
“Asya Hun Devleti’nin bilinen ilk hükümdarı Mete Han’dır.”
Bu ifade YANLIŞ‘tır. Asya Hun Devleti’nin bilinen ilk hükümdarı Teoman‘dır. Mete Han, Teoman’ın oğlu ve devletin en parlak dönemini yaşatan en güçlü hükümdarıdır, ancak ilk hükümdarı değildir. Bu yüzden “Y” yolundan devam etmeliyiz. Şimdi 5 numaralı kutucuğa geldik.
Adım 3: 5 numaralı kutucuk
“Kur’an-ı Kerim ilk kez Hz. Ali Dönemi’nde kitap hâline getirilmiştir.”
Bu ifade de YANLIŞ‘tır. Kur’an-ı Kerim, ilk halife olan Hz. Ebubekir zamanında kitap (mushaf) hâline getirilmiştir. Hz. Osman zamanında ise çoğaltılarak önemli İslam merkezlerine gönderilmiştir. Bu yüzden tekrar “Y” yolundan devam etmeliyiz.
Sonuç:
Tüm adımları doğru bir şekilde takip ettiğimizde ulaştığımız çıkış 4. çıkış‘tır.
—
2. Hangi kutucuklardaki ifadeler doğrudur?
Şimdi etkinlikteki bütün kutucukları tek tek inceleyelim ve doğru olanları bulalım.
- 1. Kutucuk: “Coğrafi keşiflerin ardından Baharat Yolu, dünya ticaretindeki önemini yitirdi.” – Doğru
- 2. Kutucuk: “Asya Hun Devleti’nin bilinen ilk hükümdarı Mete Han’dır.” – Yanlış
- 3. Kutucuk: “Orhun Yazıtları, Türk tarihi hakkında bilgiler vermektedir.” – Doğru (Türk adının geçtiği ilk yazılı belgelerdir ve Göktürkler hakkında çok değerli bilgiler verir.)
- 4. Kutucuk: “Hz. Muhammed’e (s.a.v.), ilk vahiy Nur Dağı’ndaki Hira Mağarası’nda gelmiştir.” – Doğru
- 5. Kutucuk: “Kur’an-ı Kerim ilk kez Hz. Ali Dönemi’nde kitap hâline getirilmiştir.” – Yanlış
- 6. Kutucuk: “Türk-İslam tarihindeki ilk medrese, ilk vakıf ve ilk posta teşkilatını Gazneliler kurmuştur.” – Yanlış
- 7. Kutucuk: “Anadolu’da kurulan ilk Türk Beylikleri, İslamiyet’in Anadolu’da yayılmasına katkı sağlamıştır.” – Doğru (Bu beylikler Anadolu’yu Türkleştirmiş ve İslamlaştırmıştır.)
Sonuç:
Doğru ifadelerin yer aldığı kutucuklar 1, 3, 4 ve 7 numaralı kutucuklardır.
—
3. Hangi kutucuklardaki ifadeler yanlıştır? Yanlış olan ifadelerin doğrularını defterinize yazınız.
Yukarıdaki incelememize göre yanlış olan kutucukları ve bu ifadelerin doğrularını yazalım.
Yanlış olan kutucuklar: 2, 5 ve 6
Şimdi bu ifadelerin doğrularını öğrenelim:
2. Kutucuktaki Yanlış İfade:
“Asya Hun Devleti’nin bilinen ilk hükümdarı Mete Han’dır.”Doğrusu: “Asya Hun Devleti’nin bilinen ilk hükümdarı Teoman‘dır.”
5. Kutucuktaki Yanlış İfade:
“Kur’an-ı Kerim ilk kez Hz. Ali Dönemi’nde kitap hâline getirilmiştir.”Doğrusu: “Kur’an-ı Kerim ilk kez Hz. Ebubekir Dönemi’nde kitap hâline getirilmiştir.”
6. Kutucuktaki Yanlış İfade:
“Türk-İslam tarihindeki ilk medrese, ilk vakıf ve ilk posta teşkilatını Gazneliler kurmuştur.”Doğrusu: “Türk-İslam tarihindeki ilk medrese, ilk vakıf ve ilk posta teşkilatını Karahanlılar kurmuştur.”
Umarım bu açıklamalarla etkinliği daha iyi anlamışsınızdır. Unutmayın, tarih dersinde olayları ve kişileri doğru bir şekilde bilmek çok önemlidir. Hepinize iyi çalışmalar dilerim!
