6. Sınıf Sosyal Bilgiler Ders Kitabı Cevapları Anadol Yayınları Sayfa 33
Merhaba sevgili 6. sınıf öğrencilerim!
Hadi gelin, bu dallanmış ağaç etkinliğini birlikte adım adım çözelim ve Sosyal Bilgiler konularımızı pekiştirelim. Unutmayın, bu tür etkinlikler okuduğumuzu anlama ve doğru karar verme becerimizi geliştirir. Şimdi soruları dikkatlice inceleyelim.
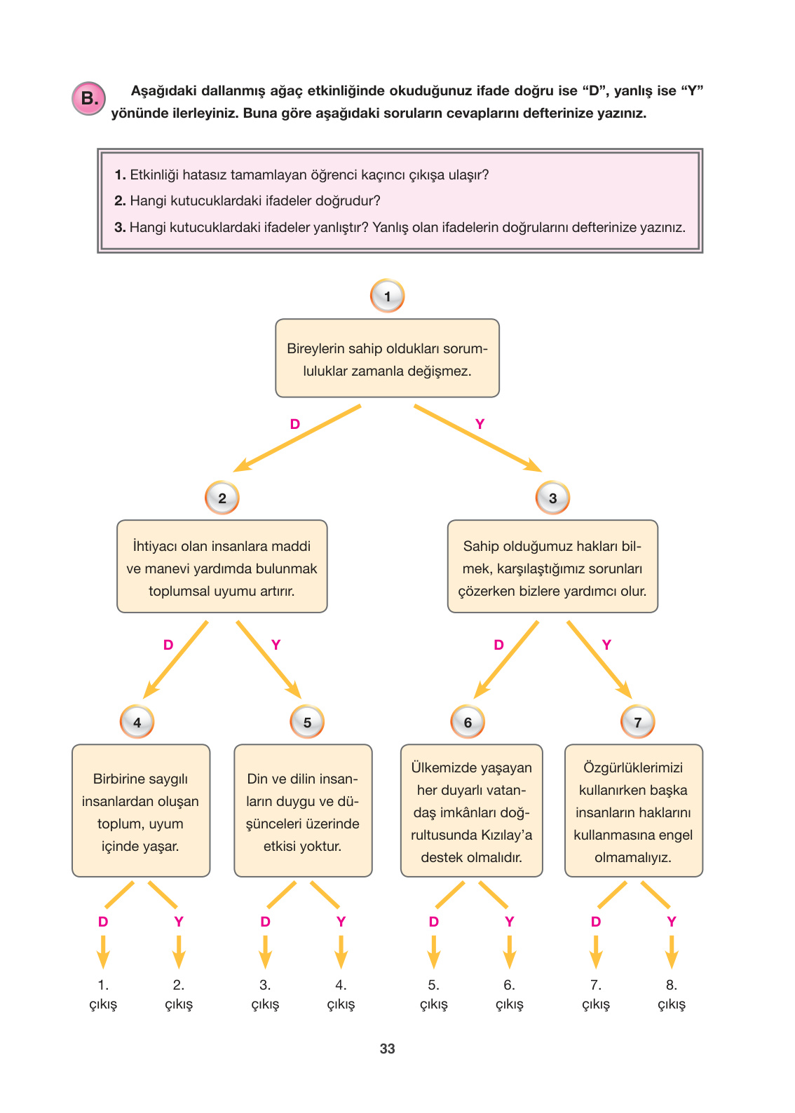
1. Etkinliği hatasız tamamlayan öğrenci kaçıncı çıkışa ulaşır?
Bu soruyu çözmek için dallanmış ağaçtaki ifadelerin doğru mu yanlış mı olduğuna karar vererek doğru yolu izlemeliyiz. Haydi başlayalım!
Adım 1: İlk ifademiz 1 numaralı kutucukta.
“Bireylerin sahip oldukları sorumluluklar zamanla değişmez.”
Şimdi düşünelim, sizin bir öğrenci olarak sorumluluklarınız ile anne babanızın sorumlulukları aynı mı? Veya bebekken olan sorumluluklarınızla şimdiki sorumluluklarınız bir mi? Tabii ki hayır! Büyüdükçe ve hayatımızdaki roller değiştikçe (öğrenci, çalışan, ebeveyn vb.) sorumluluklarımız da değişir. O halde bu ifade Yanlıştır (Y). Bu yüzden Y okunu takip ederek 3 numaralı kutucuğa gidiyoruz.
Adım 2: Şimdi 3 numaralı kutucuktayız.
“Sahip olduğumuz hakları bilmek, karşılaştığımız sorunları çözerken bizlere yardımcı olur.”
Haklarımızı bilmek, bir haksızlığa uğradığımızda kendimizi savunabilmemizi sağlar. Örneğin bir tüketici olarak haklarımızı bilirsek, bozuk bir ürün aldığımızda ne yapmamız gerektiğini de biliriz. Bu yüzden bu ifade kesinlikle Doğrudur (D). Şimdi de D okunu takip ederek 6 numaralı kutucuğa ilerliyoruz.
Adım 3: Son durağımız 6 numaralı kutucuk.
“Ülkemizde yaşayan her duyarlı vatandaş imkânları doğrultusunda Kızılay’a destek olmalıdır.”
Toplumsal dayanışma ve yardımlaşma çok önemlidir. Kızılay gibi kurumlar, ihtiyacı olan insanlara yardım ulaştırır. Duyarlı bir vatandaş olarak bu tür kurumlara destek olmak, toplumsal bir sorumluluktur. Bu ifade de Doğrudur (D). D okunu takip ettiğimizde…
Sonuç:
Etkinliği hatasız tamamlayan bir öğrenci 5. çıkışa ulaşır.
2. Hangi kutucuklardaki ifadeler doğrudur?
Şimdi etkinlikteki bütün kutucukları tek tek inceleyelim ve hangilerinin doğru olduğunu bulalım.
- 2 numaralı kutucuk: “İhtiyacı olan insanlara maddi ve manevi yardımda bulunmak toplumsal uyumu artırır.” Bu ifade doğrudur. Yardımlaşma, toplumdaki insanlar arasındaki sevgiyi, saygıyı ve birliği güçlendirir.
- 3 numaralı kutucuk: “Sahip olduğumuz hakları bilmek, karşılaştığımız sorunları çözerken bizlere yardımcı olur.” Bu ifade de doğrudur. Yukarıda zaten açıklamıştık.
- 4 numaralı kutucuk: “Birbirine saygılı insanlardan oluşan toplum, uyum içinde yaşar.” Bu ifade doğrudur. Saygı, huzurlu bir toplumun temelidir.
- 6 numaralı kutucuk: “Ülkemizde yaşayan her duyarlı vatandaş imkânları doğrultusunda Kızılay’a destek olmalıdır.” Bu ifadenin de doğru olduğunu ilk soruda görmüştük.
- 7 numaralı kutucuk: “Özgürlüklerimizi kullanırken başka insanların haklarını kullanmasına engel olmamalıyız.” Bu ifade doğrudur. Unutmayın, bizim özgürlüğümüz başkasının özgürlüğünün başladığı yerde biter.
Sonuç:
Doğru olan ifadelerin bulunduğu kutucuklar şunlardır: 2, 3, 4, 6 ve 7.
3. Hangi kutucuklardaki ifadeler yanlıştır? Yanlış olan ifadelerin doğrularını defterinize yazınız.
Şimdi de yanlış olan ifadeleri bulup onları nasıl düzeltebileceğimizi görelim. Bu, konuları daha iyi anlamamıza yardımcı olacak.
1 numaralı kutucuk:
Yanlış İfade: Bireylerin sahip oldukları sorumluluklar zamanla değişmez.
Doğrusu: Bireylerin sahip oldukları sorumluluklar yaşlarına, mesleklerine ve toplumsal rollerine göre zamanla değişir.
5 numaralı kutucuk:
Yanlış İfade: Din ve dilin insanların duygu ve düşünceleri üzerinde etkisi yoktur.
Doğrusu: Din ve dil, kültürün temel unsurlarıdır ve insanların duygu, düşünce ve yaşam tarzları üzerinde önemli bir etkisi vardır.
Sonuç:
Yanlış olan ifadelerin bulunduğu kutucuklar 1 ve 5‘tir.
Umarım açıklamalarım anlaşılır olmuştur. Gördüğünüz gibi ifadeleri dikkatlice okuyup üzerinde biraz düşününce doğru yanıtlara kolayca ulaşabiliyoruz. Aklınıza takılan bir şey olursa sormaktan çekinmeyin. İyi çalışmalar dilerim!