6. Sınıf Sosyal Bilgiler Ders Kitabı Cevapları Anadol Yayınları Sayfa 119
Merhaba sevgili öğrencilerim!
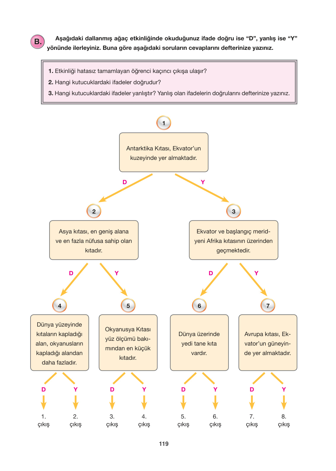
Bugün sizlerle birlikte görseldeki “Dallanmış Ağaç” etkinliğini çözeceğiz. Bu tür etkinlikler, karşımıza çıkan bilgilerin doğru mu yanlış mı olduğuna karar vererek doğru yolu bulmaya çalıştığımız eğlenceli bir bulmaca gibidir. Her kutucuktaki ifadeyi dikkatlice okuyup, coğrafya bilgilerimizi kullanarak doğru çıkışı bulacağız. Hazırsanız, haydi başlayalım!
1. Etkinliği hatasız tamamlayan öğrenci kaçıncı çıkışa ulaşır?
Çözüm:
Bu soruyu çözmek için etkinliğe en baştan başlayıp, ifadelerin doğruluğuna göre “D” (Doğru) ya da “Y” (Yanlış) yollarını takip etmeliyiz.
Adım 1: 1 numaralı kutucuktan başlıyoruz.
“Antarktika Kıtası, Ekvator’un kuzeyinde yer almaktadır.”
Bu ifade YANLIŞTIR. Çünkü Antarktika, Dünya’nın en güneyinde, Güney Kutbu’nda yer alan buzlarla kaplı bir kıtadır. Ekvator ise Dünya’yı kuzey ve güney olarak ikiye ayıran hayali çizgidir. Dolayısıyla Antarktika, Ekvator’un güneyindedir. Bu yüzden “Y” yolunu takip ediyoruz ve 3 numaralı kutucuğa ulaşıyoruz.
Adım 2: Şimdi 3 numaralı kutucuktayız.
“Ekvator ve başlangıç meridyeni Afrika kıtasının üzerinden geçmektedir.”
Bu ifade DOĞRUDUR. Hem 0 derece enlemi olan Ekvator, hem de 0 derece boylamı olan Başlangıç Meridyeni (Greenwich) Afrika Kıtası’nın üzerinden geçer. Hatta bu iki çizgi, Afrika’nın batısındaki Gine Körfezi’nde kesişir. Bu yüzden “D” yolunu takip ediyoruz ve 6 numaralı kutucuğa ulaşıyoruz.
Adım 3: Son olarak 6 numaralı kutucuktayız.
“Dünya üzerinde yedi tane kıta vardır.”
Bu ifade de DOĞRUDUR. Bildiğimiz gibi dünyamızda 7 kıta bulunur: Asya, Avrupa, Afrika, Kuzey Amerika, Güney Amerika, Avustralya (Okyanusya) ve Antarktika. Bu yüzden “D” yolunu takip ediyoruz.
Sonuç:
Tüm adımları doğru bir şekilde tamamladığımızda ulaştığımız çıkış 5. çıkış olur.
2. Hangi kutucuklardaki ifadeler doğrudur?
Çözüm:
Şimdi bütün kutucuklardaki bilgileri tek tek kontrol edelim ve hangilerinin doğru olduğunu bulalım.
- 2 numaralı kutucuk: “Asya kıtası, en geniş alana ve en fazla nüfusa sahip olan kıtadır.” -> Bu ifade DOĞRUDUR. Asya, hem yüz ölçümü hem de insan sayısı bakımından dünyanın en büyük kıtasıdır.
- 3 numaralı kutucuk: “Ekvator ve başlangıç meridyeni Afrika kıtasının üzerinden geçmektedir.” -> Bu ifade DOĞRUDUR. Az önce ilk soruyu çözerken bunu konuşmuştuk.
- 5 numaralı kutucuk: “Okyanusya Kıtası yüz ölçümü bakımından en küçük kıtadır.” -> Bu ifade DOĞRUDUR. Avustralya ve çevresindeki adalardan oluşan Okyanusya, kıtalar arasında en az yer kaplayandır.
- 6 numaralı kutucuk: “Dünya üzerinde yedi tane kıta vardır.” -> Bu ifade de DOĞRUDUR.
Sonuç:
Doğru ifadelerin yer aldığı kutucuklar 2, 3, 5 ve 6 numaralı kutucuklardır.
3. Hangi kutucuklardaki ifadeler yanlıştır? Yanlış olan ifadelerin doğrularını defterinize yazınız.
Çözüm:
Şimdi de yanlış bilgileri bulup onları düzeltelim. Bu, bilgilerimizi pekiştirmek için harika bir alıştırma!
-
1 numaralı kutucuk: “Antarktika Kıtası, Ekvator’un kuzeyinde yer almaktadır.” -> Bu ifade YANLIŞTIR.
Doğrusu: Antarktika Kıtası, Ekvator’un güneyinde yer almaktadır.
-
4 numaralı kutucuk: “Dünya yüzeyinde kıtaların kapladığı alan, okyanusların kapladığı alandan daha fazladır.” -> Bu ifade YANLIŞTIR.
Doğrusu: Dünya yüzeyinde okyanusların kapladığı alan, kıtaların kapladığı alandan daha fazladır. (Dünyamızın yaklaşık %71’i sularla kaplıdır.)
-
7 numaralı kutucuk: “Avrupa kıtası, Ekvator’un güneyinde yer almaktadır.” -> Bu ifade YANLIŞTIR.
Doğrusu: Avrupa kıtası, Ekvator’un kuzeyinde yer almaktadır. Bizim ülkemiz Türkiye’nin de içinde bulunduğu Avrupa kıtası tamamen Kuzey Yarım Küre’dedir.
Sonuç:
Yanlış ifadelerin yer aldığı kutucuklar 1, 4 ve 7 numaralı kutucuklardır.
Umarım bu açıklamalarla etkinliği daha iyi anlamışsınızdır. Unutmayın, Sosyal Bilgiler dersi dünyamızı ve üzerinde yaşayan insanları tanımak için keyifli bir yolculuktur. Hepinize iyi çalışmalar dilerim!