
Merhaba sevgili 6. sınıf öğrencilerim!
Ben Sosyal Bilgiler öğretmeniniz. Bugün birlikte bu “dallanmış ağaç” etkinliğini çözeceğiz. Bu tür etkinlikler, bildiklerimizi kullanarak doğru yolu bulmaya dayalı eğlenceli bir bulmaca gibidir. Haydi, hazırsanız başlayalım ve adım adım doğru çıkışı bulalım!
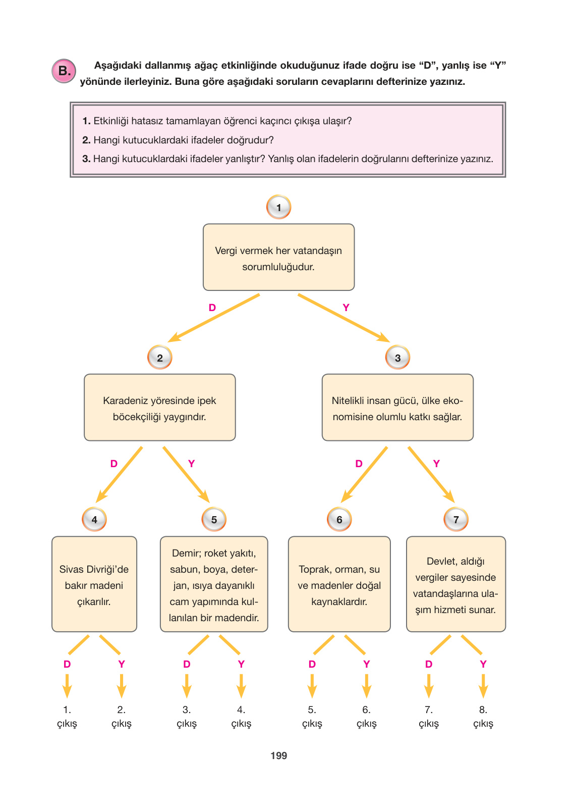
1. Etkinliği hatasız tamamlayan öğrenci kaçıncı çıkışa ulaşır?
Bu soruyu çözmek için dallanmış ağaçtaki ifadelerin doğru mu yanlış mı olduğuna karar vererek ilerlemeliyiz. Hadi başlayalım!
Adım 1: 1 numaralı kutucuktan başlıyoruz.
“Vergi vermek her vatandaşın sorumluluğudur.”
Bu ifade DOĞRU (D) bir ifadedir. Çünkü devletimiz, topladığı vergilerle bizlere yol, okul, hastane gibi hizmetleri sunar. Bu yüzden vergi vermek bir vatandaşlık görevidir. Doğru olduğu için “D” yolunu takip ediyoruz ve 2 numaralı kutucuğa ulaşıyoruz.
Adım 2: Şimdi 2 numaralı kutucuktayız.
“Karadeniz yöresinde ipek böcekçiliği yaygındır.”
Bu ifade YANLIŞ (Y) bir ifadedir. Sevgili çocuklar, unutmayın ki ipek böcekçiliği en çok dut ağaçlarının bol olduğu Marmara Bölgesi‘nde, özellikle Bursa ve çevresinde yapılır. Karadeniz Bölgesi ise daha çok çay ve fındık tarımı ile tanınır. İfade yanlış olduğu için “Y” yolunu takip ediyoruz ve 5 numaralı kutucuğa geliyoruz.
Adım 3: Son olarak 5 numaralı kutucuğu değerlendirelim.
“Demir; roket yakıtı, sabun, boya, deterjan, ısıya dayanıklı cam yapımında kullanılan bir madendir.”
Bu ifade de YANLIŞ (Y) bir ifadedir. Bu sayılan kullanım alanları (roket yakıtı, cam, sabun vb.) demire değil, ülkemizde bolca bulunan bor madenine aittir. Demir ise daha çok inşaatlarda, otomobil yapımında, yani dayanıklılık gerektiren sanayi kollarında kullanılır. Bu ifade de yanlış olduğu için “Y” yolunu takip ediyoruz.
Sonuç:
Tüm adımları doğru takip ettiğimizde ulaştığımız çıkış 4. çıkıştır.
2. Hangi kutucuklardaki ifadeler doğrudur?
Etkinlikteki tüm kutucukları değerlendirerek doğru olanları bulalım.
- 1 numaralı kutucuk: “Vergi vermek her vatandaşın sorumluluğudur.” – Doğru
- 3 numaralı kutucuk: “Nitelikli insan gücü, ülke ekonomisine olumlu katkı sağlar.” – Doğru (Eğitimli ve yetenekli insanlar ülkemizi daha ileriye taşır.)
- 6 numaralı kutucuk: “Toprak, orman, su ve madenler doğal kaynaklardır.” – Doğru (Bunlar doğada kendiliğinden bulunan zenginliklerimizdir.)
- 7 numaralı kutucuk: “Devlet, aldığı vergiler sayesinde vatandaşlarına ulaşım hizmeti sunar.” – Doğru (Yollarımız, köprülerimiz, metrolar vergilerle yapılır.)
Sonuç:
Doğru ifadelerin bulunduğu kutucuklar 1, 3, 6 ve 7 numaralı kutucuklardır.
3. Hangi kutucuklardaki ifadeler yanlıştır? Yanlış olan ifadelerin doğrularını defterinize yazınız.
Şimdi de yanlış bilgileri tespit edip doğrularını öğrenelim. Bu, hatalarımızdan ders çıkarmak için harika bir fırsat!
- 2 numaralı kutucuk:“Karadeniz yöresinde ipek böcekçiliği yaygındır.” – Yanlış
- Doğrusu: İpek böcekçiliği en çok Marmara Bölgesi’nde (Bursa, Bilecik) yaygındır.
- 4 numaralı kutucuk:“Sivas Divriği’de bakır madeni çıkarılır.” – Yanlış
- Doğrusu: Sivas Divriği, bakır değil, Türkiye’nin en önemli demir madeni yataklarından birine sahiptir.
- 5 numaralı kutucuk:“Demir; roket yakıtı, sabun, boya, deterjan, ısıya dayanıklı cam yapımında kullanılan bir madendir.” – Yanlış
- Doğrusu: Roket yakıtı, sabun, boya, deterjan ve ısıya dayanıklı cam yapımında kullanılan maden bor madenidir.
Sonuç:
Yanlış ifadelerin bulunduğu kutucuklar 2, 4 ve 5 numaralı kutucuklardır.
Umarım bu açıklamalarla konuyu daha iyi anlamışsınızdır. Aklınıza takılan bir şey olursa sormaktan çekinmeyin. Hepinize iyi çalışmalar dilerim!
