6. Sınıf Sosyal Bilgiler Ders Kitabı Cevapları Anadol Yayınları Sayfa 155
Merhaba sevgili öğrencilerim,
Bugün sizlerle Sosyal Bilimler konusunu pekiştireceğimiz harika bir kavram haritası etkinliği yapacağız. Bu harita, sosyal bilimlerin hangi alanlarla ilgilendiğini ve bu alanlarda çalışan uzmanlara ne isim verildiğini anlamamıza yardımcı olacak. Haydi, şimdi hep birlikte bu bulmacayı adım adım çözelim!
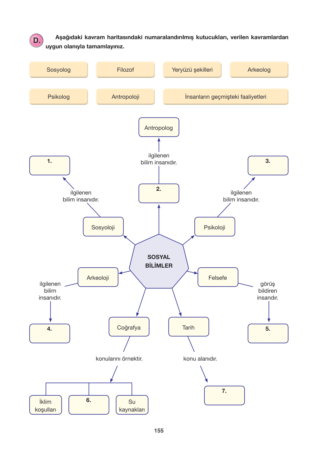
D. Aşağıdaki kavram haritasındaki numaralandırılmış kutucukları, verilen kavramlardan uygun olanıyla tamamlayınız.
1 Numaralı Soru
Adım 1: Kavram haritasında 1 numaralı kutucuğa giden oka bakalım. Ok, “Sosyoloji” bilim dalından çıkıyor ve “ilgilenen bilim insanıdır” açıklamasından sonra 1 numaralı kutucuğa ulaşıyor.
Adım 2: Sosyoloji, toplumların yapısını, gelişimini ve işlevlerini inceleyen bir bilim dalıdır. Bu bilimle uğraşan, yani toplumları inceleyen bilim insanına Sosyolog denir. Yukarıda bize verilen kelimeler arasında “Sosyolog” kelimesi de bulunuyor.
Sonuç: 1 numaralı kutucuğa Sosyolog yazmalıyız.
2 Numaralı Soru
Adım 1: Haritada 2 numaralı kutucuk, Sosyal Bilimler’in bir dalı olarak gösterilmiş. Bu kutucuktan çıkan ok ise “ilgilenen bilim insanıdır” açıklamasıyla “Antropolog” kelimesine bağlanıyor.
Adım 2: “Antropolog”, insanları, insan ırkının kökenini ve kültürel gelişimini inceleyen bilim insanıdır. Bu bilim insanının uzmanlık alanına, yani bu bilimin kendisine Antropoloji denir. Verilen kelimeler içinde “Antropoloji” de var.
Sonuç: 2 numaralı kutucuğa Antropoloji yazmalıyız.
3 Numaralı Soru
Adım 1: 3 numaralı kutucuğa giden yolu takip edelim. “Psikoloji” bilim dalından çıkan ok, “ilgilenen bilim insanıdır” açıklamasından geçerek 3 numaralı kutucuğa varıyor.
Adım 2: Psikoloji, insan davranışlarını ve zihinsel süreçleri inceleyen bilim dalıdır. Bu alanda çalışan ve insan davranışlarını anlamaya çalışan uzmana Psikolog denir.
Sonuç: 3 numaralı kutucuğa Psikolog yazmalıyız.
4 Numaralı Soru
Adım 1: Şimdi de 4 numaralı kutucuğa bakalım. “Arkeoloji” bilim dalından çıkan ok, “ilgilenen bilim insanıdır” ifadesinden sonra bu kutucuğa geliyor.
Adım 2: Arkeoloji, kazılar yaparak eski uygarlıklara ait kalıntıları (eserleri, binaları vb.) inceleyen bilim dalıdır. Bu heyecan verici işi yapan bilim insanına ise Arkeolog adı verilir.
Sonuç: 4 numaralı kutucuğa Arkeolog yazmalıyız.
5 Numaralı Soru
Adım 1: Haritamızda “Felsefe”den bir ok çıkıyor ve “görüş bildiren insandır” açıklamasıyla 5 numaralı kutucuğa bağlanıyor.
Adım 2: Felsefe, varlık, bilgi, ahlak gibi konular üzerine düşünme ve sorgulama etkinliğidir. Bu konular üzerine derinlemesine düşünen ve fikirler üreten kişiye Filozof denir.
Sonuç: 5 numaralı kutucuğa Filozof yazmalıyız.
6 Numaralı Soru
Adım 1: “Coğrafya” bilim dalından çıkan ok, “konularını örnektir” diyerek üç farklı kutucuğa ayrılıyor. Bu kutucuklardan biri “İklim koşulları”, diğeri “Su kaynakları” ve sonuncusu da bizden istenen 6 numaralı kutucuk.
Adım 2: Coğrafya, Dünya’yı ve üzerindeki yaşamı inceleyen bilimdir. İklim, sular gibi konular coğrafyanın alanına girer. Coğrafyanın incelediği bir diğer önemli konu da dağlar, ovalar, platolar gibi Dünya’nın yüzeyindeki şekillerdir. Bize verilen kelimeler arasında buna en uygun olanı “Yeryüzü şekilleri”dir.
Sonuç: 6 numaralı kutucuğa Yeryüzü şekilleri yazmalıyız.
7 Numaralı Soru
Adım 1: Son olarak 7 numaralı kutucuğa bakalım. “Tarih” bilim dalından çıkan ok, “konu alanıdır” açıklamasıyla 7 numaralı kutucuğa ulaşıyor.
Adım 2: Tarih bilimi neyi inceler? Elbette geçmişi! Ama özellikle neyin geçmişini? İnsanların geçmişte yaptıkları her şeyi, yani onların faaliyetlerini inceler. Verilen kelimeler arasında “İnsanların geçmişteki faaliyetleri” ifadesi, tarihin konusunu tam olarak açıklıyor.
Sonuç: 7 numaralı kutucuğa İnsanların geçmişteki faaliyetleri yazmalıyız.
Umarım bu etkinlik hem eğlenceli hem de öğretici olmuştur. Gördüğünüz gibi, Sosyal Bilimler hayatımızın her alanını anlamamıza yardımcı olan çok geniş ve ilginç bir dünya! Aklınıza takılan bir şey olursa sormaktan çekinmeyin. Başarılar dilerim!