
Merhaba sevgili öğrencilerim,
Bugün sizlerle birlikte bu güzel “dallanmış ağaç” etkinliğini çözeceğiz. Bu tür etkinlikler, bilgiyi adım adım test etmemizi sağlayan çok eğlenceli bulmacalar gibidir. Okuduğumuz ifadenin doğru mu yanlış mı olduğuna karar verip okları takip edeceğiz. Haydi başlayalım!
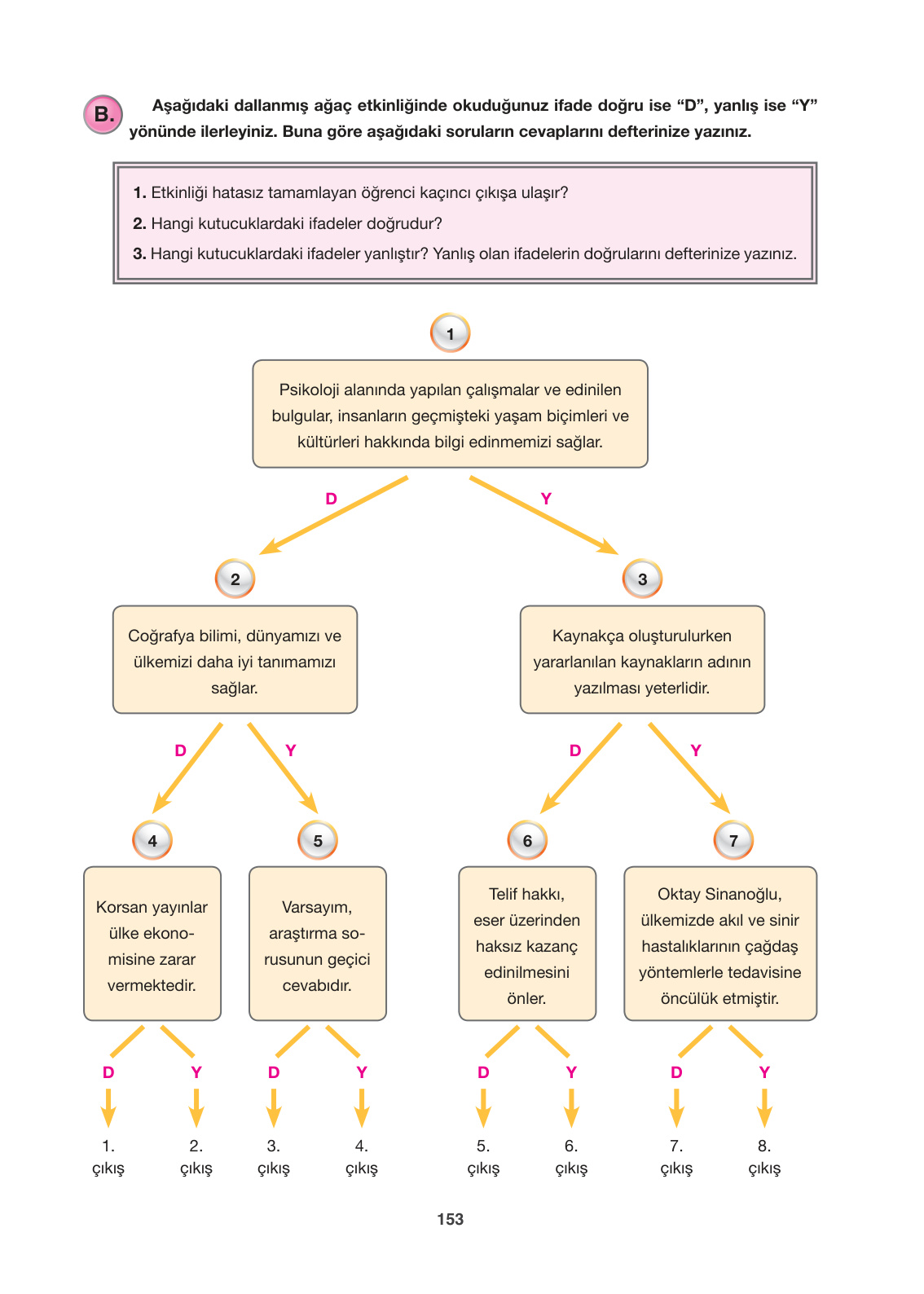
1. Etkinliği hatasız tamamlayan öğrenci kaçıncı çıkışa ulaşır?
Bu soruyu çözmek için dallanmış ağacın en başından, yani 1 numaralı kutucuktan başlayarak doğru yolu bulmamız gerekiyor.
Adım 1: 1 numaralı kutucuğu okuyalım.
“Psikoloji alanında yapılan çalışmalar ve edinilen bulgular, insanların geçmişteki yaşam biçimleri ve kültürleri hakkında bilgi edinmemizi sağlar.”
Bu ifade YANLIŞ. Çünkü insanların geçmişteki yaşam biçimlerini ve kültürlerini inceleyen bilim dalı Arkeoloji‘dir. Psikoloji ise insan davranışlarını ve zihinsel süreçleri inceler. Bu yüzden “Y” yönündeki oku takip etmeliyiz. Bu ok bizi 3 numaralı kutucuğa götürüyor.
Adım 2: 3 numaralı kutucuğu okuyalım.
“Kaynakça oluşturulurken yararlanılan kaynakların adının yazılması yeterlidir.”
Bu ifade de YANLIŞ. Bir araştırma yaparken kullandığımız kaynakları belirttiğimiz kaynakçada, eserin adının yanı sıra yazarının adı, basıldığı yer ve yıl gibi bilgilere de yer vermemiz gerekir. Sadece eserin adını yazmak yeterli değildir. Bu yüzden yine “Y” yönündeki oku takip ediyoruz. Bu ok da bizi 7 numaralı kutucuğa ulaştırıyor.
Adım 3: 7 numaralı kutucuğu okuyalım.
“Oktay Sinanoğlu, ülkemizde akıl ve sinir hastalıklarının çağdaş yöntemlerle tedavisine öncülük etmiştir.”
Bu ifade de YANLIŞ. Oktay Sinanoğlu çok değerli bir kimya mühendisimiz ve bilim insanımızdır, ancak akıl ve sinir hastalıkları tedavisinde öncülük eden kişi modern psikiyatrinin kurucusu kabul edilen Mazhar Osman Usman‘dır. Bu nedenle bir kez daha “Y” yönündeki oku takip etmeliyiz.
Sonuç olarak, tüm adımları hatasız tamamladığımızda ulaştığımız çıkış 8. çıkıştır.
2. Hangi kutucuklardaki ifadeler doğrudur?
Şimdi de etkinlikteki bütün kutucukları inceleyip hangilerinin doğru olduğunu bulalım.
- 2 numaralı kutucuk:“Coğrafya bilimi, dünyamızı ve ülkemizi daha iyi tanımamızı sağlar.” Bu ifade kesinlikle DOĞRU.
- 4 numaralı kutucuk:“Korsan yayınlar ülke ekonomisine zarar vermektedir.” Bu ifade de DOĞRU. Çünkü vergi kaybına yol açar ve eser sahiplerinin emeğinin karşılığını almasını engeller.
- 5 numaralı kutucuk:“Varsayım, araştırma sorusunun geçici cevabıdır.” Bu ifade de DOĞRU. Bilimsel bir araştırma yaparken “acaba şöyle mi?” diye düşündüğümüz geçici cevaplara varsayım (hipotez) deriz.
- 6 numaralı kutucuk:“Telif hakkı, eser üzerinden haksız kazanç edinilmesini önler.” Bu ifade de DOĞRU. Telif hakkı, bir sanatçının veya yazarın eserini korur.
Sonuç olarak, doğru ifadelerin olduğu kutucuklar şunlardır: 2, 4, 5 ve 6.
3. Hangi kutucuklardaki ifadeler yanlıştır? Yanlış olan ifadelerin doğrularını yazınız.
İlk soruyu çözerken zaten yanlış ifadeleri bulmuştuk. Şimdi onları ve doğrularını tekrar yazalım.
1 numaralı kutucuk (Yanlış):“Psikoloji alanında yapılan çalışmalar ve edinilen bulgular, insanların geçmişteki yaşam biçimleri ve kültürleri hakkında bilgi edinmemizi sağlar.”
Doğrusu:Arkeoloji alanında yapılan çalışmalar ve edinilen bulgular, insanların geçmişteki yaşam biçimleri ve kültürleri hakkında bilgi edinmemizi sağlar.
3 numaralı kutucuk (Yanlış):“Kaynakça oluşturulurken yararlanılan kaynakların adının yazılması yeterlidir.”
Doğrusu: Kaynakça oluşturulurken yararlanılan kaynağın adının yanı sıra yazarı, yayınevi, basım yılı gibi bilgilere de yer verilmelidir.
7 numaralı kutucuk (Yanlış):“Oktay Sinanoğlu, ülkemizde akıl ve sinir hastalıklarının çağdaş yöntemlerle tedavisine öncülük etmiştir.”
Doğrusu: Ülkemizde akıl ve sinir hastalıklarının çağdaş yöntemlerle tedavisine Mazhar Osman Usman öncülük etmiştir.
Sonuç olarak, yanlış ifadelerin olduğu kutucuklar 1, 3 ve 7‘dir. Doğrularını da yukarıda açıkladım.
Umarım herkes için anlaşılır olmuştur. Unutmayın, bilgiye giden yolda her zaman sorgulayıcı olmak ve doğruyu araştırmak çok önemlidir. Hepinize iyi çalışmalar dilerim!
