6. Sınıf Sosyal Bilgiler Ders Kitabı Cevapları Anadol Yayınları Sayfa 201
Merhaba sevgili öğrencilerim! Ben 6. Sınıf Sosyal Bilgiler öğretmeniniz. Bugün sizlerle enerji kaynakları konusunu pekiştireceğimiz bu güzel kavram haritası etkinliğini yapacağız. Görseldeki boşlukları, yukarıda verilen kavramlarla mantıklı bir şekilde dolduracağız. Hadi birlikte adım adım ilerleyelim!
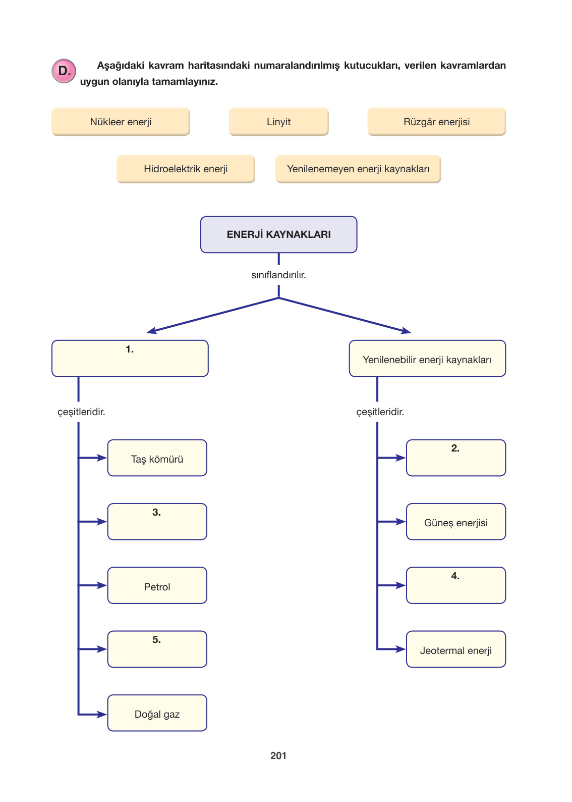
D. Aşağıdaki kavram haritasındaki numaralandırılmış kutucukları, verilen kavramlardan uygun olanıyla tamamlayınız.
Haritayı çözmeye başlamadan önce, ana konumuza bir göz atalım. Konumuz ENERJİ KAYNAKLARI. Harita, enerji kaynaklarını iki ana gruba ayırmış. Sağ tarafta “Yenilenebilir enerji kaynakları” yazıyor. O zaman sol taraf ne olmalı? Tabii ki onun tam zıttı! Hadi şimdi boşlukları dolduralım.
Adım 1: 1 Numaralı Kutucuğu Bulalım
Kavram haritası, enerji kaynaklarını ikiye ayırmış. Sağdaki grup “Yenilenebilir enerji kaynakları” ise, soldaki grup bunun tam tersi olmalıdır. Yenilenebilir, “tükenmeyen, kendini yenileyen” demektir. O zaman diğer grup “tükenen, kendini yenilemeyen” kaynaklar olmalı. Yukarıdaki kelimelere baktığımızda “Yenilenemeyen enerji kaynakları” ifadesini görüyoruz. Ayrıca bu grubun altındaki örneklere bakalım: Taş kömürü, petrol, doğal gaz… Bunların hepsi milyonlarca yılda oluşan ve kullandıkça tükenen kaynaklardır. Yani yenilenemeyen enerji kaynaklarıdır.
Sonuç: 1 numaralı kutucuğa Yenilenemeyen enerji kaynakları gelmelidir.
Adım 2: 2 ve 4 Numaralı Kutucukları Bulalım
Şimdi sağ tarafa, yani “Yenilenebilir enerji kaynakları” grubuna bakalım. Bu grupta doğada sürekli var olan, kullandıkça tükenmeyen enerji türleri yer alır. Örnek olarak Güneş enerjisi ve Jeotermal enerji (yer altından gelen sıcak su enerjisi) verilmiş. Biz de yukarıdaki kelimelerden bu gruba uygun olanları bulmalıyız.
- Rüzgâr enerjisi: Rüzgâr hiç biter mi? Hayır! O zaman bu bir yenilenebilir enerji kaynağıdır.
- Hidroelektrik enerji: Bu da nehirlerin akış gücünden elde edilen enerjidir. Su döngüsü sayesinde sularımız da tükenmez. O zaman bu da yenilenebilir bir kaynaktır.
Harika! İki boşluğumuzu da dolduracak kelimeleri bulduk.
Sonuç: 2 ve 4 numaralı kutucuklara Rüzgâr enerjisi ve Hidroelektrik enerji yazmalıyız. (Hangisini 2’ye, hangisini 4’e yazdığınız fark etmez, ikisi de bu gruba aittir.)
Adım 3: 3 ve 5 Numaralı Kutucukları Bulalım
Şimdi de haritanın sol tarafına, yani az önce bulduğumuz “Yenilenemeyen enerji kaynakları” grubuna geri dönelim. Bu grupta taş kömürü, petrol ve doğal gaz örnekleri zaten var. Yukarıda kullanmadığımız hangi kelimeler kaldı bir bakalım: “Linyit” ve “Nükleer enerji”.
- Linyit: Linyit, tıpkı taş kömürü gibi bir kömür türüdür. Milyonlarca yılda oluşur ve yakıldığında biter. Yani yenilenemeyen bir kaynaktır.
- Nükleer enerji: Bu enerji, uranyum gibi radyoaktif maddelerden elde edilir. Uranyum da madenlerden çıkarılan ve dünyada sınırlı miktarda bulunan bir kaynaktır. Bu yüzden nükleer enerji de yenilenemeyen enerji kaynakları grubuna girer.
İşte bu kadar! Geriye kalan iki kelimeyi de doğru yerlerine yerleştirdik.
Sonuç: 3 ve 5 numaralı kutucuklara Linyit ve Nükleer enerji yazmalıyız. (Burada da sıra önemli değil, ikisi de aynı gruptadır.)
KAVRAM HARİTASININ TAMAMLANMIŞ HALİ
Haydi şimdi tüm cevapları bir arada görelim:
- 1: Yenilenemeyen enerji kaynakları
- 2: Rüzgâr enerjisi (veya Hidroelektrik enerji)
- 3: Linyit (veya Nükleer enerji)
- 4: Hidroelektrik enerji (veya Rüzgâr enerjisi)
- 5: Nükleer enerji (veya Linyit)
Umarım konu daha iyi anlaşılmıştır. Unutmayın, yenilenebilir kaynaklar doğa dostudur ve geleceğimiz için çok önemlidir. Bir sonraki dersimizde görüşmek üzere!