
Harika bir etkinlik! Merhaba sevgili öğrencilerim, ben Sosyal Bilgiler öğretmeniniz. Şimdi hep birlikte bu dallanmış ağaç etkinliğini adım adım çözümleyelim ve soruları cevaplandıralım. Bu tür etkinlikler, bilgilerimizi test ederken doğru kararlar vererek ilerlememizi sağlar. Hadi başlayalım!
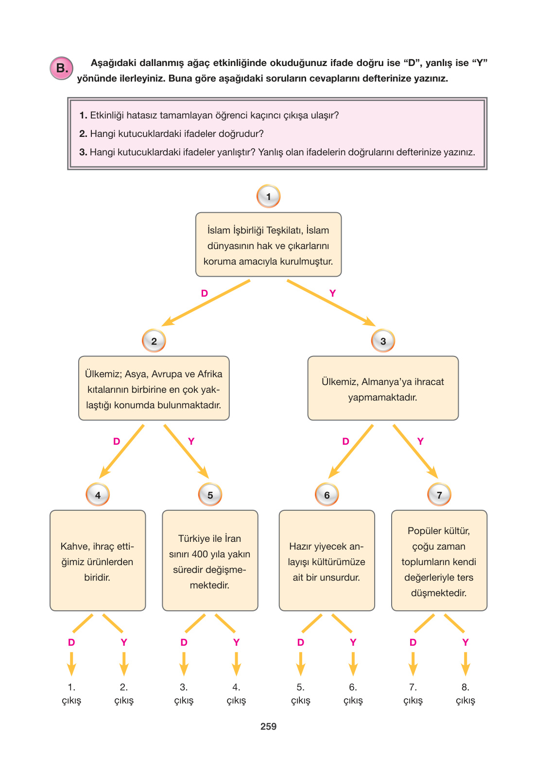
1. Etkinliği hatasız tamamlayan öğrenci kaçıncı çıkışa ulaşır?
Bu soruyu çözmek için dallanmış ağaçtaki ifadelerin doğru mu yanlış mı olduğuna karar vererek doğru yolu izlemeliyiz. Haydi adım adım ilerleyelim.
Adım 1: 1 numaralı kutucuk
“İslam İşbirliği Teşkilatı, İslam dünyasının hak ve çıkarlarını koruma amacıyla kurulmuştur.”
Bu ifade DOĞRU‘dur çocuklar. İslam İşbirliği Teşkilatı’nın temel amacı budur. Bu yüzden “D” yönünde ilerliyoruz ve 2 numaralı kutucuğa geliyoruz.
Adım 2: 2 numaralı kutucuk
“Ülkemiz; Asya, Avrupa ve Afrika kıtalarının birbirine en çok yaklaştığı konumda bulunmaktadır.”
Bu ifade de DOĞRU‘dur. Türkiye, coğrafi konumu sayesinde üç kıtayı birbirine bağlayan bir köprü gibidir. Bu yüzden yine “D” yönünde ilerliyoruz ve 4 numaralı kutucuğa ulaşıyoruz.
Adım 3: 4 numaralı kutucuk
“Kahve, ihraç ettiğimiz ürünlerden biridir.”
Bu ifade YANLIŞ‘tır. Türk kahvesi kültürümüzün önemli bir parçası olsa da, kahve bitkisi ülkemizde yetişmez. Biz kahveyi dışarıdan alırız, yani ithal ederiz. Bu yüzden “Y” yönünde ilerliyoruz.
Sonuç:
Tüm adımları hatasız takip ettiğimizde 2. çıkışa ulaşırız.
2. Hangi kutucuklardaki ifadeler doğrudur?
Şimdi etkinlikteki bütün kutucukları tek tek inceleyelim ve doğru olanları bulalım.
- 1. Kutucuk: “İslam İşbirliği Teşkilatı, İslam dünyasının hak ve çıkarlarını koruma amacıyla kurulmuştur.” – Bu ifade DOĞRU.
- 2. Kutucuk: “Ülkemiz; Asya, Avrupa ve Afrika kıtalarının birbirine en çok yaklaştığı konumda bulunmaktadır.” – Bu ifade DOĞRU.
- 3. Kutucuk: “Ülkemiz, Almanya’ya ihracat yapmamaktadır.” – Bu ifade YANLIŞ. Almanya en çok ihracat yaptığımız ülkelerden biridir.
- 4. Kutucuk: “Kahve, ihraç ettiğimiz ürünlerden biridir.” – Bu ifade YANLIŞ. Kahveyi ithal ederiz.
- 5. Kutucuk: “Türkiye ile İran sınırı 400 yıla yakın süredir değişmemektedir.” – Bu ifade DOĞRU. 1639’daki Kasr-ı Şirin Antlaşması ile belirlenen bu sınır, dünyadaki en eski sınırlardan biridir.
- 6. Kutucuk: “Hazır yiyecek anlayışı kültürümüze ait bir unsurdur.” – Bu ifade YANLIŞ. Hazır yiyecek (fast food) kültürü, bize dışarıdan gelmiş küresel bir kültürdür.
- 7. Kutucuk: “Popüler kültür, çoğu zaman toplumların kendi değerleriyle ters düşmektedir.” – Bu ifade DOĞRU. Popüler kültür, geleneksel değerlerimizi etkileyebilir ve bazen onlarla çelişebilir.
Sonuç:
Buna göre 1, 2, 5 ve 7 numaralı kutucuklardaki ifadeler doğrudur.
3. Hangi kutucuklardaki ifadeler yanlıştır? Yanlış olan ifadelerin doğrularını defterinize yazınız.
Yukarıdaki analizimize göre yanlış olan ifadeleri ve onların doğru hallerini yazalım.
Yanlış ifadelerin olduğu kutucuklar: 3, 4 ve 6‘dır.
Şimdi bu ifadelerin doğrularını yazalım:
3. Kutucuktaki İfade:
Yanlış:
Ülkemiz, Almanya’ya ihracat yapmamaktadır.
Doğrusu: Ülkemiz, Almanya’ya ihracat yapmaktadır. Hatta Almanya, en önemli ticaret ortaklarımızdan biridir ve en çok ihracat yaptığımız ülkelerin başında gelir.
4. Kutucuktaki İfade:
Yanlış:
Kahve, ihraç ettiğimiz ürünlerden biridir.
Doğrusu: Kahve, bizim ithal ettiğimiz (dış ülkelerden satın aldığımız) bir üründür. Türk kahvesi olarak pişirme ve sunma şekli bize aittir ama kahve çekirdeklerini yurt dışından alırız.
6. Kutucuktaki İfade:
Yanlış:
Hazır yiyecek anlayışı kültürümüze ait bir unsurdur.
Doğrusu: Hazır yiyecek anlayışı, kültürümüze sonradan girmiş küresel bir kültür unsurudur. Geleneksel Türk mutfağı, genellikle yavaş pişen, emek isteyen yemeklerden oluşur.
Umarım tüm açıklamalar anlaşılmıştır çocuklar! Bu etkinlik sayesinde hem bilgilerimizi tazeledik hem de dikkatli okumanın ne kadar önemli olduğunu bir kez daha gördük. Aklınıza takılan bir şey olursa sormaktan çekinmeyin!
