
Merhaba sevgili öğrencilerim!
Ben sizin 6. Sınıf Sosyal Bilgiler öğretmeninizim. Bugün sizlerle birlikte bu güzel dallanmış ağaç etkinliğini çözeceğiz. Bu tür etkinlikler, bilgilerimizi test ederken aynı zamanda doğru kararlar vererek hedefe ulaşmamızı sağlar. Haydi gelin, bu etkinliği adım adım birlikte analiz edelim ve soruları cevaplayalım.
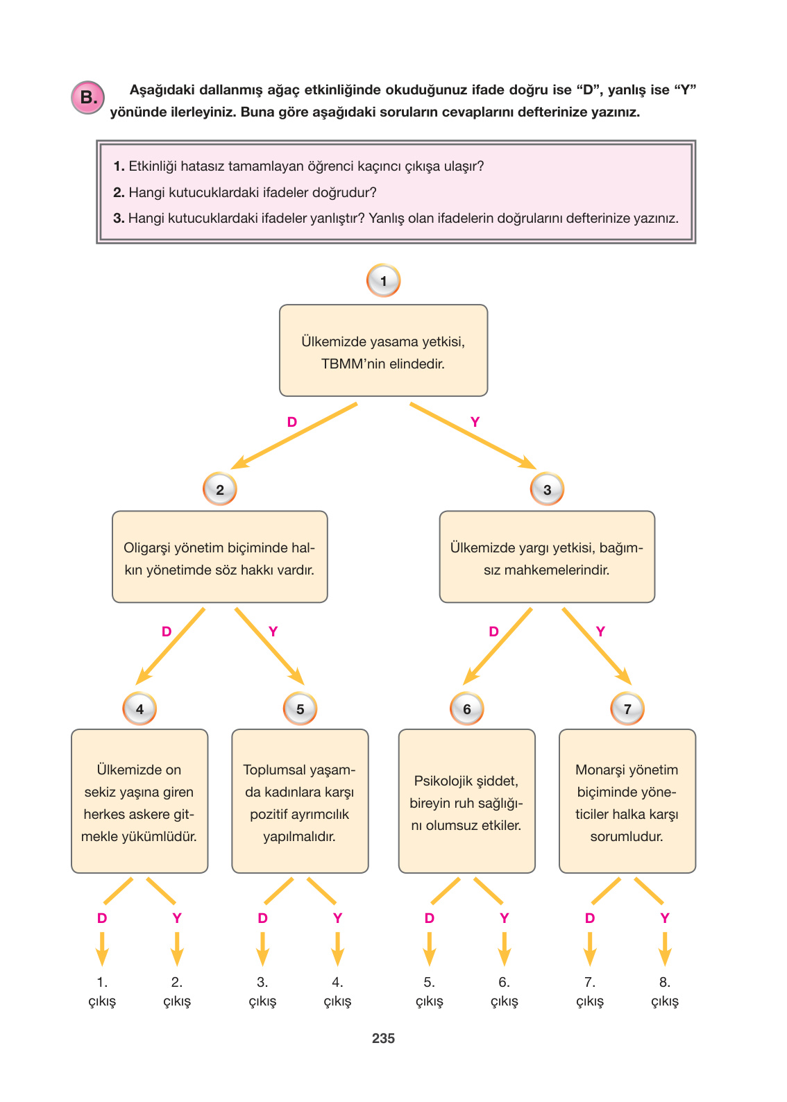
1. Etkinliği hatasız tamamlayan öğrenci kaçıncı çıkışa ulaşır?
Bu soruyu çözmek için dallanmış ağaçtaki ifadelerin doğru mu yanlış mı olduğuna karar vererek ilerlemeliyiz. Haydi başlayalım!
Adım 1: 1 numaralı kutucuk
“Ülkemizde yasama yetkisi, TBMM’nin elindedir.”
Bu ifade DOĞRU (D) bir ifadedir. Çünkü ülkemizde kanunları, yani yasaları yapma yetkisi Türkiye Büyük Millet Meclisi’ne aittir. Bu yüzden “D” yolunu takip ederek 2 numaralı kutucuğa gidiyoruz.
Adım 2: 2 numaralı kutucuk
“Oligarşi yönetim biçiminde halkın yönetimde söz hakkı vardır.”
Bu ifade YANLIŞ (Y) bir ifadedir. Oligarşi, yönetimin sadece küçük, zengin veya ayrıcalıklı bir grubun elinde olduğu yönetim şeklidir. Halkın yönetime katılması söz konusu değildir. Bu yüzden “Y” yolunu takip ederek 5 numaralı kutucuğa gidiyoruz.
Adım 3: 5 numaralı kutucuk
“Toplumsal yaşamda kadınlara karşı pozitif ayrımcılık yapılmalıdır.”
Bu ifade DOĞRU (D) bir ifadedir. Pozitif ayrımcılık, toplumda daha zayıf konumda olan grupların (örneğin kadınlar, engelliler) eşitliği sağlamak amacıyla desteklenmesidir. Bu, bir haksızlık değil, adaleti sağlama yöntemidir. Bu yüzden “D” yolunu takip ediyoruz.
Sonuç:
Tüm adımları doğru bir şekilde takip ettiğimizde ulaştığımız çıkış 3. çıkıştır.
2. Hangi kutucuklardaki ifadeler doğrudur?
Şimdi de tüm kutucukları tek tek inceleyip hangilerinin doğru olduğunu bulalım.
- 1. Kutucuk:“Ülkemizde yasama yetkisi, TBMM’nin elindedir.” – DOĞRU. Az önce de söylediğimiz gibi, yasaları meclisimiz yapar.
- 3. Kutucuk:“Ülkemizde yargı yetkisi, bağımsız mahkemelerindir.” – DOĞRU. Ülkemizde adalet, kimsenin etkisi altında kalmayan bağımsız mahkemeler tarafından sağlanır. Bu, demokrasinin en önemli kurallarından biridir.
- 5. Kutucuk:“Toplumsal yaşamda kadınlara karşı pozitif ayrımcılık yapılmalıdır.” – DOĞRU. Toplumsal eşitliği sağlamak için bu gereklidir.
- 6. Kutucuk:“Psikolojik şiddet, bireyin ruh sağlığını olumsuz etkiler.” – DOĞRU. Hakaret etmek, aşağılamak gibi davranışlar da bir şiddet türüdür ve insanların ruh sağlığına ciddi zararlar verir.
Sonuç:
Doğru ifadelerin olduğu kutucuklar 1, 3, 5 ve 6 numaralı kutucuklardır.
3. Hangi kutucuklardaki ifadeler yanlıştır? Yanlış olan ifadelerin doğrularını defterinize yazınız.
Şimdi de yanlış olanları bulalım ve doğrularını birlikte öğrenelim. Unutmayın, yanlış yapmak öğrenmenin bir parçasıdır!
2. Kutucuk:“Oligarşi yönetim biçiminde halkın yönetimde söz hakkı vardır.” – YANLIŞ
Doğrusu:
Oligarşi yönetim biçiminde, yönetme yetkisi küçük bir grubun elindedir. Halkın yönetimde söz hakkı yoktur.
4. Kutucuk:“Ülkemizde on sekiz yaşına giren herkes askere gitmekle yükümlüdür.” – YANLIŞ
Doğrusu:
Ülkemizde askerlik görevi, Anayasamıza göre her Türk erkeği için bir hak ve ödevdir. “Herkes” ifadesi kadınları da kapsadığı için bu ifade yanlıştır.
7. Kutucuk:“Monarşi yönetim biçiminde yöneticiler halka karşı sorumludur.” – YANLIŞ
Doğrusu:
Monarşi, yönetimin tek bir kişide (kral, padişah, imparator gibi) olduğu yönetim şeklidir. Bu yöneticiler halka karşı sorumlu değildirler. Onların yetkisi genellikle soya veya ilahi bir güce dayandırılır. Halka karşı sorumluluk, demokrasi gibi yönetim biçimlerinde olur.
Sonuç:
Yanlış ifadelerin olduğu kutucuklar 2, 4 ve 7 numaralı kutucuklardır.
Umarım bu açıklamalarla konuyu daha iyi anlamışsınızdır. Aklınıza takılan bir şey olursa çekinmeden sorun. Hepinize iyi çalışmalar dilerim
