
Merhaba sevgili öğrencilerim,
Ben Fen Bilimleri öğretmeniniz. Bugün sizlerle birlikte, canlılarda üreme konusunu pekiştireceğimiz bu güzel kavram haritasını dolduracağız. Bu harita, eşeyli ve eşeysiz üreme arasındaki farkları ve çeşitlerini daha iyi anlamamıza yardımcı olacak. Haydi, verilen kelimeleri doğru yerlere yerleştirerek haritamızı tamamlayalım!
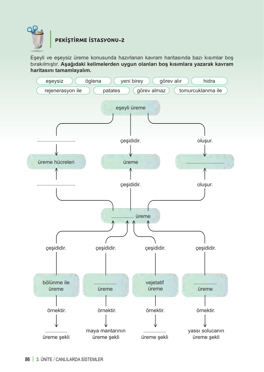
Soru: Eşeyli ve eşeysiz üreme konusunda hazırlanan kavram haritasında bazı kısımlar boş bırakılmıştır. Aşağıdaki kelimelerden uygun olanları boş kısımlara yazarak kavram haritasını tamamlayalım.
Verilen Kelimeler: eşeysiz, öglena, yeni birey, görev alır, hidra, rejenerasyon ile, patates, görev almaz, tomurcuklanma ile
Çözüm:
Haritayı adım adım, mantık yürüterek dolduracağız. Tıpkı bir bulmaca çözer gibi, hadi başlayalım!
Adım 1: Üremenin Ana Çeşitlerini Bulalım
Haritanın en üstünde, üremenin iki ana kolu gösteriliyor. Bir kolda “eşeyli üreme” yazıyor. Canlılarda üreme temelde ikiye ayrılır: eşeyli ve eşeysiz. Bu yüzden, “eşeyli üreme” yazan kutunun yanındaki ilk boş kutuya eşeysiz kelimesini yazmalıyız.
Adım 2: Eşeyli ve Eşeysiz Üremede Üreme Hücrelerinin Rolü
Haritada “üreme hücreleri” kutusuna hem eşeyli hem de eşeysiz üremeden oklar geliyor. Biliyoruz ki eşeyli üremede dişi ve erkek üreme hücreleri (sperm ve yumurta gibi) birleşir. Yani bu hücreler aktif olarak görev alır. O zaman eşeyli üreme kolundan gelen okun gösterdiği boşluğa görev alır yazacağız.
Eşeysiz üremede ise tek bir ata canlı vardır ve üreme hücrelerine ihtiyaç duyulmaz. Dolayısıyla bu hücreler görev almaz. Bu durumda, eşeysiz üreme kolundan gelen okun gösterdiği boşluğa görev almaz yazmalıyız.
Adım 3: Eşeyli Üremenin Sonucu
Eşeyli üremeden çıkan bir ok, bir boşluğa gidiyor ve altında “oluşur” yazıyor. Eşeyli üreme sonucunda ne oluşur? Elbette, anne ve babadan farklı özelliklere sahip bir yeni birey oluşur. Bu kutucuğa da bu ifadeyi yerleştirelim.
Adım 4: Eşeysiz Üremenin Çeşitlerini Tamamlayalım
Haritanın alt kısmında, dört kola ayrılan bir bölüm var. Bu bölüm, bir ana başlık altında toplanmış. Bu başlık, eşeysiz üremenin çeşitlerini gösterdiği için, ortadaki büyük boşluğa yine eşeysiz üreme yazmalıyız.
Şimdi bu dört çeşidi ve örneklerini tamamlayalım:
- Bölünme ile Üreme: Bu üreme şekli genellikle tek hücreli canlılarda görülür. Örnek olarak ne yazabiliriz? Kelimelerimize baktığımızda öglena‘yı görüyoruz. Öglena, amip ve bakteri gibi bölünerek çoğalan tek hücreli bir canlıdır. O halde boşluğa öglena yazıyoruz.
- Tomurcuklanma ile Üreme: Haritada bu üreme çeşidinin adı boş bırakılmış ama örnek olarak “maya mantarının üreme şekli” verilmiş. Maya mantarı, ana canlının vücudunda oluşan bir çıkıntının (tomurcuğun) gelişmesiyle ürer. Bu üreme şeklinin adı tomurcuklanma ile üremedir. Boşluğa bunu yazıyoruz. (Unutmayın, hidra da tomurcuklanarak ürer ancak buradaki örnek maya mantarı olduğu için üreme çeşidinin adını yazmamız isteniyor.)
- Vejetatif Üreme: Bu, bitkilerde görülen bir eşeysiz üreme çeşididir. Örnek olarak ne verebiliriz? Çileğin sürünücü gövdesi, gülün dalından yeni bir gül elde edilmesi ve tabii ki toprağa ektiğimiz patates yumrusundan yeni patates bitkisi oluşması harika bir örnektir. Boşluğa patates yazıyoruz.
- Rejenerasyon ile Üreme: Son olarak, “yassı solucanın üreme şekli” örneği verilmiş. Yassı solucan (planarya gibi) veya denizyıldızı gibi canlılar koptuklarında her bir parçası kendini yenileyerek yeni bir canlı oluşturabilir. Bu yenilenme yeteneği ile üremeye rejenerasyon ile üreme diyoruz. Boşluğa bu ifadeyi yazarak haritamızı tamamlıyoruz.
Sonuç:
Kavram haritamızı başarıyla tamamladık! Gördüğünüz gibi, her bir kavram birbiriyle ne kadar güzel bağlantılı. Bu harita sayesinde üreme konusunu bir bütün olarak görebilirsiniz.
Unutmayın, Fen Bilimleri bir bulmaca gibidir, parçaları doğru bir şekilde birleştirdiğinizde ortaya harika bir resim çıkar. Aklınıza takılan bir soru olursa her zaman sorabilirsiniz.
İyi çalışmalar dilerim!
