7. Sınıf Fen Bilimleri Ders Kitabı Cevapları Yıldırım Yayınları Sayfa 222
Merhaba sevgili öğrencilerim,
Bugün birlikte fen bilimleri dersinde elektrik konusunu pekiştirecek harika bir kavram haritası çalışması yapacağız. Gelin bakalım, bu kavram haritasındaki boşlukları hep birlikte dolduralım ve elektrikle ilgili bilgilerimizi tazeleyelim. Hazırsanız başlayalım!
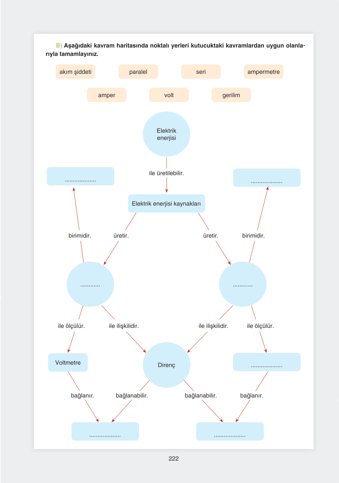
B) Aşağıdaki kavram haritasında noktalı yerleri kutucuktaki kavramlardan uygun olanlarla tamamlayınız.
Çözüm:
Bu soruda bizden istenen, verilen kavram haritasındaki boşlukları, yukarıda verilen kelimelerden uygun olanlarıyla doldurmak. Bu sayede elektrikle ilgili temel kavramlar arasındaki ilişkiyi daha iyi anlayacağız.
Adım 1: Kavram Haritasının Genel Yapısını Anlama
Kavram haritasına baktığımızda, en üstte “Elektrik enerjisi” kavramının olduğunu görüyoruz. Bu, konumuzun ana merkezi diyebiliriz. “Elektrik enerjisi”nden çıkan oklar, “ile üretilebilir” ifadesiyle “Elektrik enerjisi kaynakları” kavramına ulaşıyor. Bu da bize elektriğin nasıl elde edildiğini gösteriyor.
Adım 2: “Elektrik enerjisi kaynakları” ile İlgili Boşlukları Doldurma
“Elektrik enerjisi kaynakları” kutucuğundan çıkan oklar, “üretir.” ifadesiyle iki farklı boşluğa ve “birimidir.” ifadesiyle bir başka boşluğa bağlanıyor.
- Elektrik enerjisi kaynakları, elektrik enerjisi üretir. Dolayısıyla ilk boşluğa “elektrik enerjisi” yazacağız.
- Aynı şekilde, diğer bir elektrik enerjisi kaynağı da elektrik enerjisi üretir. Buraya da yine “elektrik enerjisi” yazacağız.
- “Elektrik enerjisi kaynakları”nın birimi ise, genellikle volt olarak ifade edilir. Bu nedenle, “birimidir.” ile bağlanan boşluğa “volt” kelimesini getireceğiz.
Adım 3: Ortadaki Kavramları Yerleştirme
Şimdi kavram haritasının ortasına doğru ilerleyelim. “Elektrik enerjisi kaynakları”ndan çıkan “üretir.” okları, ortadaki yuvarlak kutucuklara bağlanıyor. Bu yuvarlak kutucuklar, elektrik enerjisi üreten araçları temsil ediyor olabilir.
- Bu yuvarlak kutucuklardan bir tanesi, “birimidir.” ile “volt”a bağlanıyor. Bu da bize bu kutucuğun “pil” veya “batarya” gibi bir elektrik kaynağını temsil ettiğini düşündürüyor. Verilen kelimeler arasında “volt” var, bu da bir potansiyel farkı birimidir. Elektrik kaynakları potansiyel farkı oluşturur. Bu durumda, bu boşluğa “elektrik enerjisi” gelebilir, çünkü elektrik enerjisi kaynakları onu üretir ve birimi volt’tur. Ancak, verilen kelimelerden “pil” veya “batarya” gibi bir seçenek yok. Kavram haritasının genel akışına baktığımızda, “Elektrik enerjisi kaynakları”nın ürettiği şeyin kendisi “Elektrik enerjisi”dir. Bu durumda, bu boşluğa “elektrik enerjisi” yazmak daha mantıklı olacaktır.
- Diğer taraftan, “üretir.” ile bağlanan yuvarlak kutucuklar, “ile ilişkilidir.” ifadesiyle “Direnç” kavramına bağlanıyor. Bu kutucuklar da elektrik enerjisi üreten kaynaklar olmalı. Yine, verilen kelimeler arasında “pil” veya “batarya” gibi özel isimler yok. Kavram haritası genel bir ilişki kurduğu için, bu kutucuklara da “elektrik enerjisi” yazabiliriz.
Adım 4: Alt Kısımdaki Kavramları Yerleştirme
Şimdi en alt kısımdaki bilgileri yerleştirelim.
- Ortadaki yuvarlak kutucuklardan biri, “ile ölçülür.” ile “Volmetre”ye bağlanıyor. Bu yuvarlak kutucuk, ölçülebilen bir şeyi temsil ediyor olmalı. Elektrik devrelerinde voltmetre, gerilimi ölçer. Dolayısıyla, bu boşluğa “gerilim” kelimesi gelmeli.
- Diğer ortadaki yuvarlak kutucuk ise “Direnç” ile “ile ilişkilidir.” ve “ile ölçülür.” ile başka bir boşluğa bağlanıyor. “Direnç” kavramı da bir ölçülebilen bir büyüklüktür ve birimi ohm‘dur. Ancak, elimizde “ohm” kelimesi yok. Verilen kelimeler arasında “akım şiddeti” ve “volt” var. Direnç, akım şiddeti ve gerilim arasındaki ilişkiyi Ohm yasası açıklar. Bu durumda, bu boşluğa “akım şiddeti” veya “gerilim” yazılabilir. Kavram haritasının devamına baktığımızda, “Direnç” ile ilişkilendirilen ve ölçülebilen bir şeyden bahsediliyor. Genellikle direnç, akım şiddeti ve gerilimle birlikte düşünülür.
- “Volmetre” ise “bağlanır.” ile bir boşluğa bağlanıyor. Volmetre, elektrik devrelerine paralel bağlanır. Bu nedenle, buraya “paralel” yazacağız.
- “Direnç” ise “bağlanabilir.” ile iki farklı boşluğa bağlanıyor. Direnç, devreye hem seri hem de paralel bağlanabilir. Verilen kelimeler arasında “seri” ve “paralel” var. Bu durumda, bu iki boşluğa da “seri” ve “paralel” kelimelerini yerleştirebiliriz.
- Son olarak, “bağlanır.” ile bağlanan boşluk, “Direnç” ile ilişkilendirilen ve “ile ölçülür.” ile bağlanan boşluğun altındaki bir kutucuk. Bu kutucuğun ne olabileceğini düşünelim. Direnç, akım şiddeti ve gerilimle ilişkilidir. Eğer bir boşluğa “gerilim” yazdıysak, diğerine “akım şiddeti” yazabiliriz. Ve akım şiddeti amper ile ölçülür. Dolayısıyla buraya “amper” gelebilir.
Sonuç:
Kavram haritasını doldurduğumuzda aşağıdaki gibi olacaktır:
Elektrik enerjisi ile üretilebilir.
Elektrik enerjisi kaynakları
- birimidir. volt
- üretir. elektrik enerjisi
- üretir. elektrik enerjisi
gerilim ile ölçülür. Volmetre
akım şiddeti ile ilişkilidir. Direnç
ampermetre
bağlanır. paralel
bağlanabilir. seri
bağlanabilir. paralel
Açıklama:
Bu kavram haritası, elektrikle ilgili temel kavramları ve aralarındaki ilişkileri görselleştirmemize yardımcı oldu. Elektrik enerjisinin kaynaklardan üretildiğini, bu kaynakların birimlerinin volt olabileceğini, üretilen enerjinin kendisinin de elektrik enerjisi olduğunu gördük. Ayrıca, gerilimin voltmetre ile, akım şiddetinin ise ampermetre ile ölçüldüğünü ve direncin devreye seri veya paralel bağlanabildiğini öğrendik. Bu ilişkileri anlamak, elektrik devrelerini daha iyi kavramamızı sağlayacaktır.