
Merhaba canım öğrencim! Fen Bilimleri dersinde optik konusunu işliyoruz ve bu kavram haritası, konuyu daha iyi anlamana yardımcı olacak. Gel birlikte bu haritadaki boşlukları dolduralım ve aklındaki tüm soruları cevaplayalım.
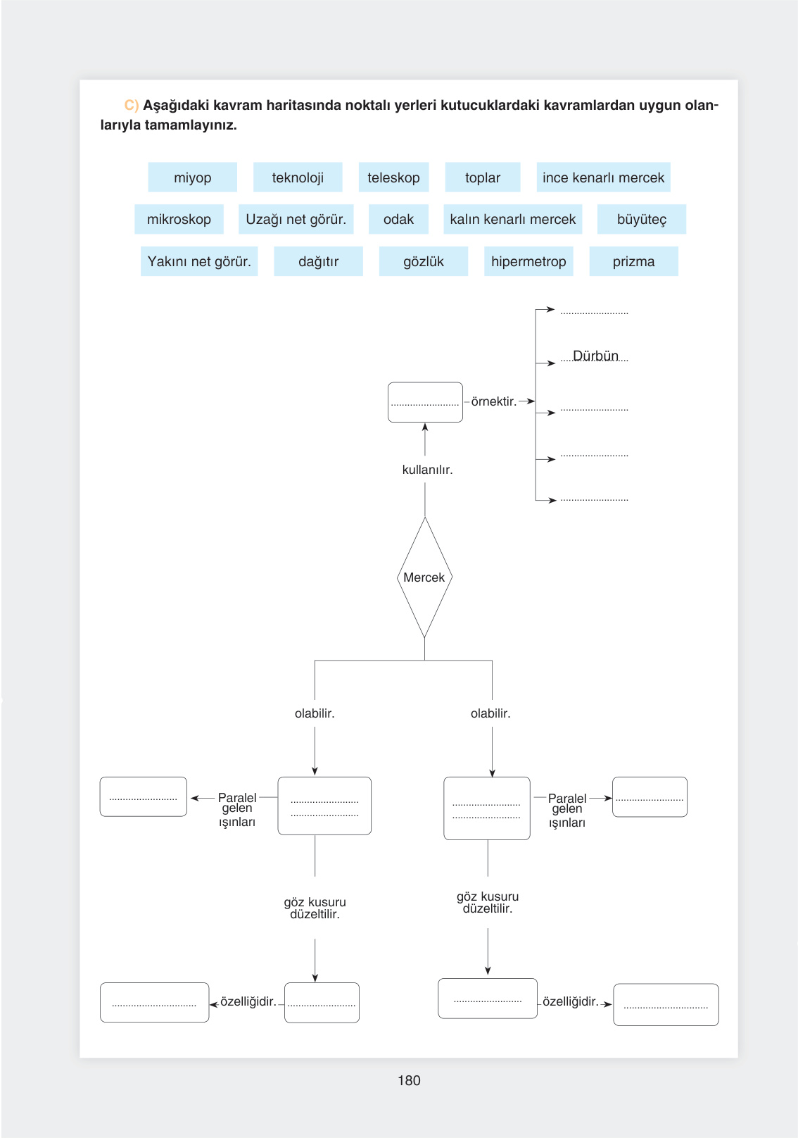
C) Aşağıdaki kavram haritasında noktalı yerleri kutucuklardaki kavramlardan uygun olanlarıyla tamamlayınız.
Burada bize çeşitli terimler verilmiş ve bu terimleri bir kavram haritasındaki boşluklara yerleştirmemiz isteniyor. Kavram haritası, konular arasındaki ilişkileri gösteren bir şema gibidir. Şimdi bu şemayı adım adım dolduralım.
En üstte bir kutucuk var ve yanında “örnektir.” yazıyor. Bu kutucuğun yanındaki oklar da çeşitli örnekleri gösteriyor. Verilen kelimelere baktığımızda, “dürbün” bir alettir ve örnek olarak verilebilir. O zaman ilk boşluğa dürtün yazabiliriz.
Dürbün gibi örneklerin çıktığı kutucuğun altında “Dürbün…” yazıyor. Bu da ilk boşluğa “dürtün” yazdığımızı doğruluyor. Bu kutucuktan çıkan okların gösterdiği diğer boşluklara da dikey olarak ışığı toplayıp uzak nesneleri yakın gösteren aletlerden bazılarını yazabiliriz. Bu aletlere örnek olarak teleskop ve büyüteç verilebilir.
Kavram haritasının ortasında bir mercek kelimesi var. Merceğin ne işe yaradığını gösteren bir ok aşağı doğru iniyor ve “kullanılır.” yazıyor. Mercekler, ışığı kırarak görüntü oluşturmaya yarar ve birçok optik alette kullanılır. Bu kutucuğun altındaki iki ana dala ayrılıyor ve “olabilir.” yazıyor.
İlk dalda “olabilir.” yazısının altında bir kutucuk var. Bu kutucuğun yanında “Paralel gelen ışınları” yazıyor ve bu ışınlar bir kutucuğa yöneliyor. Paralel gelen ışınları tek bir noktada toplayan merceklere ince kenarlı mercek denir. Bu mercekler, görüntüleri gerçek veya sanal yapabilir. O zaman bu kutucuğa ince kenarlı mercek yazmalıyız. Bu ince kenarlı merceğin yanındaki boşluğa ise bu merceğin bir özelliğini yazabiliriz. İnce kenarlı mercekler ışığı toplar ve yakınsak mercek olarak da bilinir. Bu yüzden buraya yakınsak yazılabilir.
İnce kenarlı merceğin altındaki kutucukta “göz kusuru düzeltilir.” yazıyor. Bu, ince kenarlı merceklerin göz kusurlarını düzeltmek için kullanıldığını gösterir. Hangi göz kusurlarını düzeltir peki? İnce kenarlı mercekler, yakını net göremeyen (hipermetrop) kişilerin göz kusurlarını düzeltmek için kullanılır. Bu yüzden altındaki boşluğa hipermetrop yazabiliriz. En alttaki boşluğa ise bu göz kusurunun bir özelliğini yazabiliriz. Hipermetrop göz kusuru, cisimlerin görüntüsünün retinanın arkasına düşmesiyle oluşur, bu yüzden yakını net görememe durumu ortaya çıkar. Buraya yakını net göremez yazılabilir.
Şimdi ikinci dala bakalım. Burada da “olabilir.” yazısının altında bir kutucuk var. Bu kutucuğun yanında da “Paralel gelen ışınları” yazıyor ve bu ışınlar bir kutucuğa yöneliyor. Paralel gelen ışınları dağıtan merceklere kalın kenarlı mercek denir. Bu mercekler, görüntüleri daima sanal, düz ve küçülmüş yapar. O zaman bu kutucuğa kalın kenarlı mercek yazmalıyız. Kalın kenarlı merceğin yanındaki boşluğa ise bu merceğin bir özelliğini yazabiliriz. Kalın kenarlı mercekler ışığı dağıtır ve ıraksak mercek olarak da bilinir. Bu yüzden buraya ıraksak yazılabilir.
Kalın kenarlı merceğin altındaki kutucukta da “göz kusuru düzeltilir.” yazıyor. Kalın kenarlı mercekler de göz kusurlarını düzeltmek için kullanılır. Peki hangi kusuru? Kalın kenarlı mercekler, uzağı net göremeyen (miyop) kişilerin göz kusurlarını düzeltmek için kullanılır. Bu yüzden altındaki boşluğa miyop yazabiliriz. En alttaki boşluğa ise bu göz kusurunun bir özelliğini yazabiliriz. Miyop göz kusuru, cisimlerin görüntüsünün retinanın önüne düşmesiyle oluşur, bu yüzden uzağı net görememe durumu ortaya çıkar. Buraya uzağı net göremez yazılabilir.
Kavram haritasının en başında, “örnektir.” yazan kutucuğun yanındaki okların gösterdiği bir kutucuk var. Buraya da merceklerin kullanım alanlarından veya türlerinden birini yazabiliriz. Örneğin, mercekler gözlük yapımında kullanılır. Gözlük, hem ince kenarlı hem de kalın kenarlı mercekler içerebilir.
Kavram haritasında boş kalan diğer kutucukları da verilen kelimelerle tamamlayalım. “Teknoloji” kelimesi genel bir kavramdır ve optik aletlerin geliştirilmesinde kullanılır. “Toplar” kelimesi ince kenarlı merceklerin ışığı toplama özelliğini ifade eder. “Dağıtır” kelimesi ise kalın kenarlı merceklerin ışığı dağıtma özelliğini ifade eder. “Uzağı net görür.” ve “Yakını net görür.” ifadeleri göz kusurlarının sonuçlarını belirtir. “Odak” kelimesi merceklerin ışığı topladığı veya dağıttığı noktayı ifade eder. “Hipermetrop” ve “Miyop” zaten kullandık. “Prizma” ise ışığı renklere ayıran bir optik alettir, bu kavram haritasının ana konusu olan merceklerle doğrudan ilgili değil ama optik ailesindendir.
Şimdi kavram haritasını tamamen dolduralım:
- En üstteki boşluğa: Gözlük
- Bu kutucuktan çıkan oklarla gösterilenlere: Teleskop, Büyüteç
- Mercek’in altındaki ilk dalda, “Paralel gelen ışınları” yazan kutucuğun yanına: İnce kenarlı mercek
- İnce kenarlı merceğin yanındaki boşluğa: Yakınsak
- İnce kenarlı merceğin altında, “göz kusuru düzeltilir.” yazan kutucuğun altına: Hipermetrop
- Hipermetrop’un altına: Yakını net göremez
- Mercek’in altındaki ikinci dalda, “Paralel gelen ışınları” yazan kutucuğun yanına: Kalın kenarlı mercek
- Kalın kenarlı merceğin yanındaki boşluğa: Iraksak
- Kalın kenarlı merceğin altında, “göz kusuru düzeltilir.” yazan kutucuğun altına: Miyop
- Miyop’un altına: Uzağı net göremez
- En baştaki “örnektir” kutucuğunun yanındaki boşluğa, ilk örnek olarak: Gözlük
- Diğer boşluklar için verilen kelimelerden uygun olanları kullanabiliriz. Örneğin, ilk kutucuktan çıkan okların gösterdiği yerlere: Teleskop, Büyüteç
- Kullanılmayan kelimelerden uygun olanları da genel kavramlar olarak ekleyebiliriz. Örneğin, “Teknoloji” genel bir ifade olarak düşünülebilir. “Toplar” ve “Dağıtır” merceklerin temel özellikleridir.
Bu kavram haritası, merceklerin ne olduğunu, nasıl çalıştığını ve hangi alanlarda kullanıldığını anlamamıza yardımcı oluyor. Umarım senin için de faydalı olmuştur!
