Merhaba sevgili öğrencim! Seninle birlikte bu Fen Bilimleri kavram haritasını inceleyelim ve boşlukları adım adım dolduralım. Bu harita bize Güneş sistemimizin üyelerini ve bunların birbirleriyle olan ilişkilerini gösteriyor. Sanki Güneş sisteminin bir soyağacı gibi düşünebilirsin.
Hadi gel, numaralandırılmış kutucukları sırasıyla çözelim.
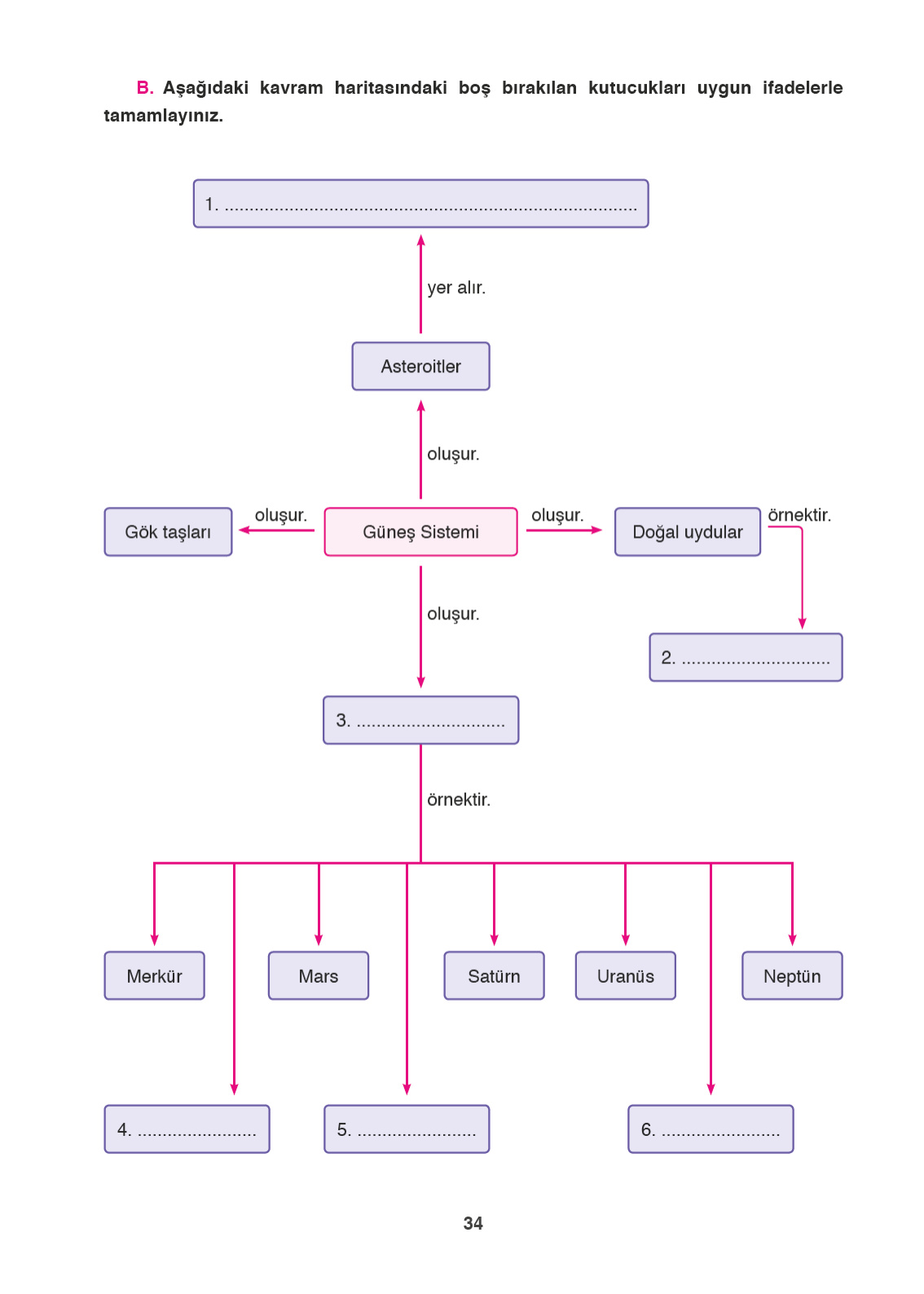
B. Aşağıdaki kavram haritasındaki boş bırakılan kutucukları uygun ifadelerle tamamlayınız.
Çözüm:
Haritayı dikkatlice incelediğimizde okların yönü ve bağlantı kelimeleri (oluşur, yer alır, örnektir) bize yol gösteriyor. Şimdi tek tek bakalım:
1. Numaralı Kutucuk:
Haritanın en üst kısmına bakalım. “Asteroitler” kutucuğundan yukarı doğru bir ok çıkmış ve üzerinde “yer alır” yazıyor. Fen derslerimizden hatırlayalım; asteroitlerin çoğu Mars ve Jüpiter yörüngeleri arasında kalan bölgede bulunur. Biz bu bölgeye ne ad veriyorduk?
Açıklama: Asteroitler, Güneş sisteminde özellikle Mars ve Jüpiter arasında yoğunlaşmış olan “Asteroit Kuşağı”nda yer alırlar.
2. Numaralı Kutucuk:
Şimdi sağ tarafa bakalım. “Güneş Sistemi” -> “oluşur” -> “Doğal uydular” yolunu izliyoruz. Doğal uydular kutucuğundan “örnektir” oku çıkmış. Dünyamızın doğal uydusu olan ve gece gökyüzünde gördüğümüz en bilinen örnek nedir?
Açıklama: Doğal uydulara verilebilecek en temel ve bilinen örnek Dünya’nın uydusu olan Ay’dır.
3. Numaralı Kutucuk:
Haritanın orta kısmından aşağıya inen oka bakalım. “Güneş Sistemi” -> “oluşur” -> 3. … Bu kutucuğun altına baktığımızda “örnektir” denilerek Merkür, Mars, Satürn gibi gök cisimleri sıralanmış. Bunların hepsi birer nedir?
Açıklama: Merkür, Mars, Satürn gibi gök cisimlerinin genel adı gezegendir. Dolayısıyla bu kategori gezegenleri temsil eder.
4, 5 ve 6. Numaralı Kutucuklar (Gezegen Sıralaması):
Bu bölümdeki kutucuklar, gezegenlerin Güneş’e olan yakınlık sırasına göre dizilmiş. Gel bu sırayı hatırlayalım: Merkür, Venüs, Dünya, Mars, Jüpiter, Satürn, Uranüs, Neptün. Şimdi boşlukları bu sıraya göre dolduralım.
4. Numaralı Kutucuk:
Sırada Merkür’den hemen sonra gelen kutucuk var. Güneş’e en yakın ikinci gezegen hangisidir?
5. Numaralı Kutucuk:
Venüs’ten sonra gelen, üzerinde yaşadığımız gezegen hangisidir?
6. Numaralı Kutucuk:
Haritadaki çizgilere dikkatli bakarsan, bu kutucuğun çizgisi Mars ile Satürn arasından iniyor. Yani Mars’tan sonra gelen ve Güneş sisteminin en büyük gezegeni olan gaz devi hangisidir?
Özetle Cevaplar:
- 1. Asteroit Kuşağı
- 2. Ay
- 3. Gezegenler
- 4. Venüs
- 5. Dünya
- 6. Jüpiter
Harika bir iş çıkardın! Güneş sistemindeki gezegenlerin sırasını “Meraklı Vedat Dünkü Maçta Jale’ye Sordu Uzun Nasılsın” tekerlemesiyle de aklında tutabilirsin (Baş harflerine dikkat: Merkür, Venüs, Dünya, Mars, Jüpiter, Satürn, Uranüs, Neptün). Başarılar dilerim!