Merhaba sevgili öğrencim, ben Fen Bilimleri öğretmeninim. Gel, şimdi bu güzel etkinliği birlikte adım adım çözelim ve hangi çıkışa ulaşacağımızı bulalım! Bu bir yol bulma oyunu gibi, her kutudaki ifadenin doğru mu yanlış mı olduğuna karar vererek ilerleyeceğiz.
Adım 1
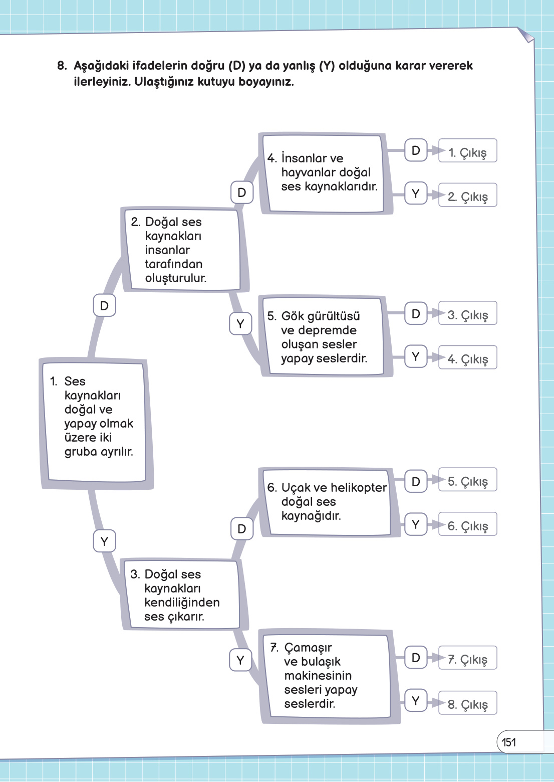
1. Soru: Ses kaynakları doğal ve yapay olmak üzere iki gruba ayrılır.
Çevremizde duyduğumuz sesleri bir düşünelim. Mesela bir kedinin miyavlaması veya rüzgarın uğultusu doğada kendiliğinden var olan seslerdir. Bunlara doğal ses kaynakları deriz. Bir de televizyonun sesi veya bir arabanın korna sesi var. Bunlar da insanlar tarafından yapılmış aletlerden çıkar. Bunlara da yapay ses kaynakları diyoruz. Gördüğün gibi ses kaynaklarını doğal ve yapay olarak ikiye ayırabiliyoruz.
Bu yüzden bu ifade DOĞRU‘dur. Şimdi şemada ‘D’ yolunu takip ediyoruz ve 2 numaralı kutuya ulaşıyoruz.
Adım 2
2. Soru: Doğal ses kaynakları insanlar tarafından oluşturulur.
Bir önceki adımda ne konuşmuştuk, hatırlayalım. Doğal ses kaynakları, doğada kendi kendine var olan, insan eli değmeden oluşan seslerdi. Mesela yağmurun sesi, bir şelalenin akışı, hayvanların sesleri… Bunları insanlar yapmaz. İnsanların yaptığı sesler (müzik aleti sesi, telefon zili gibi) yapay seslerdir. Bu yüzden bu cümle doğru olamaz.
Bu ifade YANLIŞ‘tır. Bu yüzden şimdi ‘Y’ yolundan devam etmeliyiz. Bu yol bizi 5 numaralı kutuya götürüyor.
Adım 3
5. Soru: Gök gürültüsü ve depremde oluşan sesler yapay seslerdir.
Gök gürültüsünü düşünelim. Şimşek çaktıktan sonra duyduğumuz o güçlü ses… Bunu bir insan mı yapıyor? Tabii ki hayır, bu tamamen bir doğa olayıdır. Aynı şekilde deprem de yerkabuğunun hareketleriyle oluşan doğal bir olaydır ve çıkardığı ses de doğaldır. İnsan yapımı olmadıkları için bu sesler kesinlikle yapay olamaz.
Dolayısıyla bu ifade de YANLIŞ‘tır. Şemada tekrar ‘Y’ yolunu izliyoruz.
Sonuç
İşte sonuca ulaştık! 5. sorudan sonra ‘Y’ yolunu takip ettiğimizde karşımıza çıkan kutu 4. Çıkış kutusudur.
Etkinliği doğru bir şekilde tamamladığımızda ulaşmamız gereken çıkış 4 numaralı çıkıştır. Harika iş çıkardın!