5. Sınıf Sosyal Bilgiler Ders Kitabı Cevapları Meb Yayınları 2. Kitap Sayfa 61
Merhaba sevgili öğrencim,
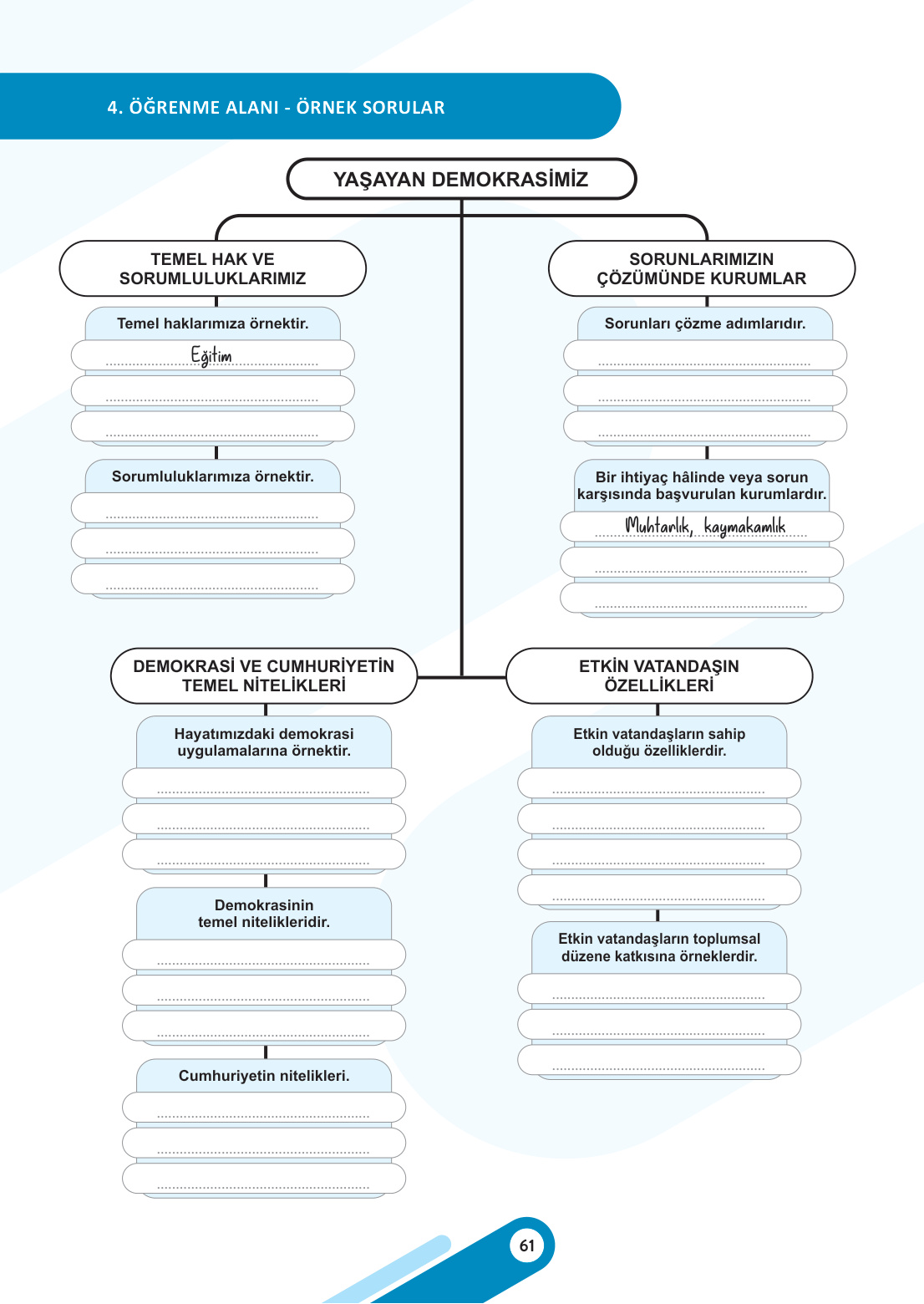
Ben 5. Sınıf Sosyal Bilgiler Öğretmenin. Gönderdiğin bu güzel şemayı, “Yaşayan Demokrasimiz” ünitesini tekrar etmek için harika bir fırsat olarak görüyorum. Gel, şimdi bu şemadaki boşlukları adım adım, birlikte dolduralım ve konuları bir kez daha hatırlayalım.
Temel Hak ve Sorumluluklarımız Bölümü
Soru 1: Temel haklarımıza örnektir.
Sevgili öğrencim, doğduğumuz andan itibaren sahip olduğumuz, kimsenin bizden alamayacağı bazı haklarımız vardır. Bunlara temel haklar diyoruz. Şemada Eğitim Hakkı zaten örnek olarak verilmiş. Biz de diğerlerini ekleyelim.
Adım 1: İlk olarak en temel hakkımız olan Yaşama Hakkı‘nı yazabiliriz. Her insanın yaşama hakkı dokunulmazdır.
Adım 2: İkinci olarak hasta olduğumuzda tedavi olma imkanımızı sağlayan Sağlık Hakkı‘nı ekleyebiliriz.
Sonuç:
- Eğitim Hakkı (Zaten yazılmış)
- Yaşama Hakkı
- Sağlık Hakkı
Soru 2: Sorumluluklarımıza örnektir.
Haklarımız olduğu gibi, hem kendimize hem de topluma karşı yerine getirmemiz gereken görevlerimiz, yani sorumluluklarımız vardır. Bunlar olmadan toplumda düzen olmaz.
Adım 1: Ülkemizin gelişmesi ve yönetime katılmak için en önemli sorumluluklarımızdan biri seçim zamanı geldiğinde oy kullanmaktır.
Adım 2: Toplumda birlikte yaşadığımız için uymamız gereken kurallar ve yasalar vardır. Bu yüzden kanunlara uymak da bir sorumluluktur.
Adım 3: Ülkemizin bize sunduğu hizmetlerin (yollar, okullar, hastaneler gibi) devam etmesi için büyüklerimizin vergi vermesi gerekir. Bu da önemli bir vatandaşlık görevidir.
Sonuç:
- Oy kullanmak
- Kanunlara uymak
- Vergi vermek
Sorunlarımızın Çözümünde Kurumlar Bölümü
Soru 3: Sorunları çözme adımlarıdır.
Karşılaştığımız bir sorunu çözmek için belirli adımları izlemeliyiz. Bu adımlar, sorunumuzu doğru yere, doğru şekilde iletmemizi sağlar.
Adım 1: İlk önce sorunun ne olduğunu tam olarak belirlemeliyiz.
Adım 2: Sonra bu sorunun çözümü için hangi kuruma başvurmamız gerektiğini araştırmalıyız.
Adım 3: Doğru kurumu bulduktan sonra, sorunumuzu anlatan bir dilekçe yazarak resmi olarak başvurmalıyız.
Sonuç:
- Sorunun ne olduğunu belirlemek
- Çözüm için ilgili kurumu bulmak
- Dilekçe ile başvurmak
Soru 4: Bir ihtiyaç veya sorun karşısında başvurulan kurumlardır.
Yaşadığımız yerdeki sorunların çözümü için başvurabileceğimiz resmi kurumlar vardır. Şemada Muhtarlık ve Kaymakamlık örnek verilmiş. Hadi biz de ekleyelim.
Adım 1: Sokakların temizliği, yolların onarımı, parkların bakımı gibi konularda şehrimizi yöneten Belediyeye başvurabiliriz.
Adım 2: İlimizdeki en yetkili yönetim birimi olan ve kaymakamlığın da bağlı olduğu Valiliğe de daha büyük sorunlar için başvurulabilir.
Sonuç:
- Muhtarlık (Zaten yazılmış)
- Kaymakamlık (Zaten yazılmış)
- Belediye
- Valilik
Demokrasi ve Cumhuriyetin Temel Nitelikleri Bölümü
Soru 5: Hayatımızdaki demokrasi uygulamalarına örnektir.
Demokrasi sadece ülkeyi yönetenlerin yaptığı bir şey değildir, hayatımızın her alanındadır! Okulda, evde bile demokratik uygulamalar görürüz.
Adım 1: Okulda sınıfımızı temsil edecek kişiyi seçerken yaptığımız sınıf başkanlığı seçimi en güzel örnektir.
Adım 2: Aile içinde tatile nereye gidileceği veya akşam ne yeneceği gibi konularda herkesin fikrinin alınması, yani kararların birlikte alınması da bir demokrasi uygulamasıdır.
Adım 3: Okuldaki tüm öğrencileri temsil eden okul temsilcisi seçimleri de buna bir örnektir.
Sonuç:
- Sınıf başkanlığı seçimi
- Ailede kararların birlikte alınması
- Okul temsilcisi seçimleri
Soru 6: Demokrasinin temel nitelikleridir.
Demokrasinin olmazsa olmaz bazı ilkeleri vardır. Bu ilkeler sayesinde demokrasi anlam kazanır.
Adım 1: En temel ilke, yönetme gücünün millete ait olmasıdır. Buna Millî Egemenlik diyoruz.
Adım 2: Kanunlar önünde herkesin aynı haklara sahip olması, kimseye ayrımcılık yapılmaması ilkesi Eşitlik‘tir.
Adım 3: İnsanların düşüncelerini özgürce söyleyebilmesi, istedikleri gibi yaşayabilmesi ise Özgürlük ilkesidir.
Sonuç:
- Millî Egemenlik
- Eşitlik
- Özgürlük
Soru 7: Cumhuriyetin nitelikleri.
Türkiye Cumhuriyeti Devleti’nin Anayasamızda belirtilen temel özellikleri, yani nitelikleri vardır. Bunlar devletimizin karakterini oluşturur.
Adım 1: Devletimizin, yöneticilerini seçimle belirleyen bir yapıda olması onun demokratik devlet olduğunu gösterir.
Adım 2: Devlet yönetiminde din kurallarının değil, akıl ve bilime dayalı hukuk kurallarının geçerli olması laik devlet ilkesidir.
Adım 3: Devletin, vatandaşlarının ihtiyaçlarını (eğitim, sağlık gibi) karşılamaya çalışması ise onun sosyal devlet olduğunu gösterir.
Sonuç:
- Demokratik devlet
- Laik devlet
- Sosyal devlet
Etkin Vatandaşın Özellikleri Bölümü
Soru 8: Etkin vatandaşların sahip olduğu özelliklerdir.
Etkin bir vatandaş, sadece kendi hayatını düşünen değil, ülkesine ve toplumuna karşı duyarlı olan, haklarını ve sorumluluklarını bilen kişidir.
Adım 1: Etkin vatandaş, görevlerini ve sorumluluklarını bilir ve zamanında yerine getirir. Yani sorumluluk sahibidir.
Adım 2: Haklarının ne olduğunu bilir ve gerektiğinde bu haklarını arar.
Adım 3: Ülke yönetimine katılmanın önemini bilir ve seçimlerde oyunu kullanarak yönetime katılır.
Sonuç:
- Sorumluluk sahibidir
- Haklarını bilir ve arar
- Yönetime katılır (Oy kullanır)
Soru 9: Etkin vatandaşların toplumsal düzene katkısına örneklerdir.
Etkin vatandaşların yaptıkları, toplumun daha iyi ve düzenli bir yer olmasını sağlar.
Adım 1: Toplumsal sorunların çözümü için çalışan dernek veya vakıf gibi sivil toplum kuruluşlarına üye olarak katkı sağlarlar.
Adım 2: Çevreye karşı duyarlıdırlar, çevreyi temiz tutar ve korurlar.
Adım 3: Toplumdaki diğer insanlara karşı saygılı ve yardımseverdirler. Bu da toplumsal barışı güçlendirir.
Sonuç:
- Sivil toplum kuruluşlarında görev alırlar
- Çevreyi korurlar
- İnsanlara karşı saygılı ve yardımseverdirler
Umarım bu açıklamalarla konuları daha iyi anlamışsındır. Bu şemayı doldurarak harika bir tekrar yapmış olduk. Aklına takılan başka bir şey olursa, her zaman sorabilirsin!