5. Sınıf Sosyal Bilgiler Ders Kitabı Cevapları Meb Yayınları 1. Kitap Sayfa 145
Merhaba sevgili öğrencim, bana gönderdiğin bu güzel şemayı birlikte dolduralım. Bu şema, bizim “Ortak Mirasımız” konusunu ne kadar iyi anladığımızı gösterecek. Bu tür etkinlikler, öğrendiklerimizi pekiştirmek için harika bir yoldur. Hadi başlayalım!
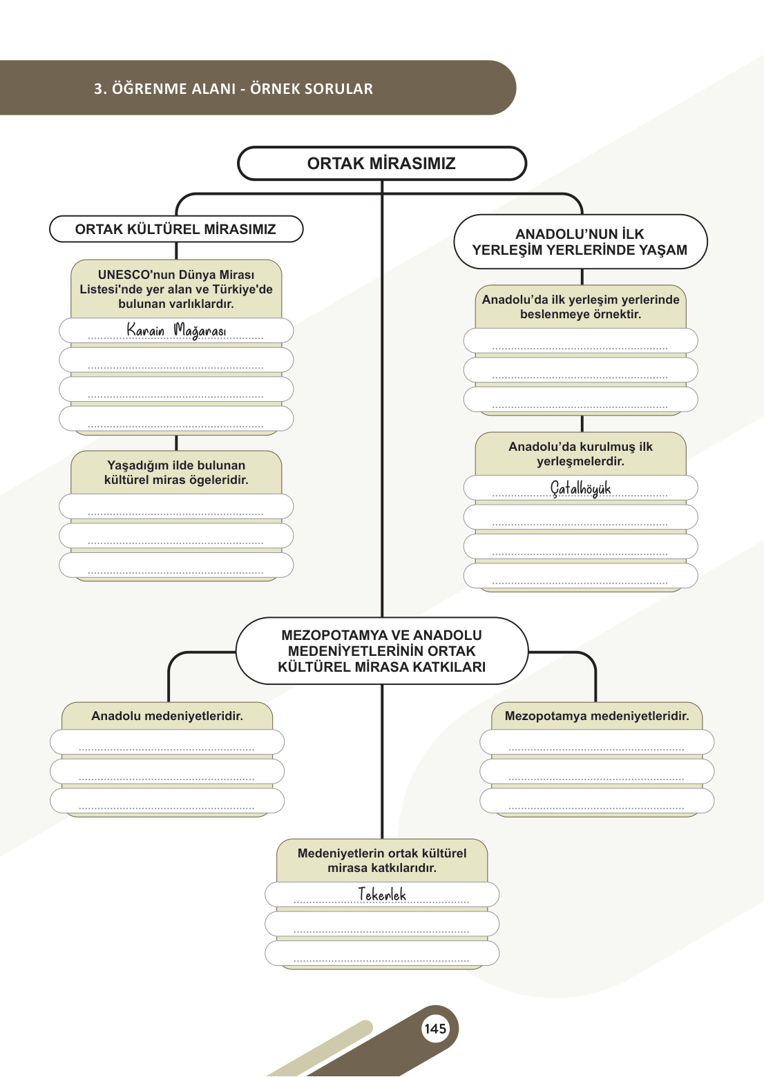
Soru 1: UNESCO’nun Dünya Mirası Listesi’nde yer alan ve Türkiye’de bulunan varlıklardır.
Çözüm:
Bu bölümde bizden, ülkemizde bulunan ve sadece bizim için değil, tüm dünya için önemli kabul edilen, bu yüzden de UNESCO tarafından koruma altına alınmış yerlere örnekler vermemiz isteniyor. Bir örnek zaten verilmiş: Karain Mağarası. Şimdi biz de aklımıza gelenlerden üç tane daha ekleyelim. Eminim birçoğunu duymuşsundur!
- Göbeklitepe: Şanlıurfa’da bulunan ve insanlık tarihinin bilinen en eski tapınağı olarak kabul edilen bu yer, tüm dünyanın gözünü ülkemize çevirmesini sağlamıştır.
- Efes Antik Kenti: İzmir’de yer alan, Roma döneminden kalma muhteşem yapıları, tiyatrosu ve kütüphanesiyle adeta bir tarih hazinesidir.
- Kapadokya: Nevşehir’deki peri bacaları, kayalara oyulmuş kiliseleri ve yeraltı şehirleri ile hem doğal hem de kültürel bir harikadır.
Soru 2: Yaşadığım ilde bulunan kültürel miras ögeleridir.
Çözüm:
Bu soru sana özel bir soru! Herkesin yaşadığı şehir farklı olduğu için cevaplar da farklı olacaktır. Ben sana örnek olması için İstanbul’da yaşayan bir öğrencinin neler yazabileceğinden bahsedeceğim. Sen de bu örnekten yola çıkarak kendi şehrindeki tarihi ve kültürel güzellikleri düşünüp yazmalısın.
Örneğin, İstanbul’da yaşıyorsan şunları yazabilirsin:
- Ayasofya-i Kebir Cami-i Şerifi: Tarih boyunca kilise ve cami olarak hizmet vermiş, mimarisiyle dünyaca ünlü bir yapıdır.
- Topkapı Sarayı: Osmanlı İmparatorluğu’nun uzun yıllar yönetim merkezi olmuş, içinde kutsal emanetleri de barındıran büyük bir saraydır.
- Sultanahmet Camii: Mavi çinileriyle ünlü olduğu için yabancılar tarafından “Mavi Cami” olarak da bilinen, altı minareli heybetli bir camidir.
Unutma, senin görevin kendi yaşadığın ildeki (örneğin Konya’daki Mevlana Müzesi, Trabzon’daki Sümela Manastırı veya Adıyaman’daki Nemrut Dağı gibi) önemli yerleri araştırıp bulmak ve bu boşlukları doldurmak!
Soru 3: Anadolu’da ilk yerleşim yerlerinde beslenmeye örnektir.
Çözüm:
Bu soruda, binlerce yıl önce Anadolu’da yaşayan insanların nasıl karınlarını doyurduğunu düşünmemiz gerekiyor. O zamanlar marketler, fırınlar yoktu, değil mi? İnsanlar kendi yiyeceklerini kendileri üretmek veya doğadan toplamak zorundaydı.
Adım 1: İlk olarak, insanlar toprağı işlemeyi ve tohum ekmeyi öğrendiler. Buna tarım diyoruz. Buğday, arpa gibi ürünler ektiler ve kendi ekmeklerini yaptılar.
Adım 2: Zamanla bazı hayvanları evcilleştirdiler. Onlardan süt, et, yün gibi ürünler elde ettiler. Bu faaliyete de hayvancılık denir.
Adım 3: Tarım ve hayvancılığın yanı sıra, doğadaki yabani hayvanları yakalayarak da besleniyorlardı. Bu da avcılık demek.
Öyleyse boşlukları şu şekilde doldurabiliriz:
- Tarım
- Hayvancılık
- Avcılık
Soru 4: Anadolu’da kurulmuş ilk yerleşmelerdir.
Çözüm:
Anadolu, o kadar eski bir yerleşim yeridir ki, dünyanın ilk köylerinden ve şehirlerinden bazıları bu topraklarda kurulmuştur. Şemada bize bir örnek verilmiş: Çatalhöyük. Konya’da bulunan Çatalhöyük, evlerin birbirine bitişik olduğu, kapılarının çatıda bulunduğu çok ilginç bir yerleşim yeriydi. Şimdi biz de iki tane daha ekleyelim.
- Göbeklitepe: Az önce de bahsetmiştik, dünyanın bilinen en eski tapınak merkezi olmasının yanı sıra, bir yerleşim alanının da parçasıdır.
- Çayönü: Diyarbakır yakınlarında bulunan ve yine çok eski bir tarım köyü olan, madenin de ilk işlendiği yerlerden biri olarak bilinen önemli bir yerleşim yeridir.
Soru 5: Anadolu medeniyetleridir.
Çözüm:
Anadolu’da tarih boyunca pek çok büyük ve önemli medeniyet kurulmuştur. Bu medeniyetler, günümüz dünyasına birçok miras bırakmıştır. Hadi bunlardan en bilinen üç tanesini hatırlayalım.
- Hititler: Tarihteki ilk yazılı antlaşma olan Kadeş Antlaşması’nı imzalamalarıyla bilinirler. Başkentleri Hattuşa’ydı (Çorum).
- Frigler: Dokunduğu her şeyi altına çeviren Kral Midas efsanesi, “Fibula” denilen çengelli iğneleri ve “Tapates” adı verilen kilimleriyle ünlüdürler.
- Lidyalılar: Tarihte ilk kez parayı icat eden ve kullanan medeniyet olarak bilinirler. Bu sayede ticaret çok gelişmiştir.
Soru 6: Mezopotamya medeniyetleridir.
Çözüm:
Mezopotamya, ‘iki nehir arası’ anlamına gelir ve Fırat ile Dicle nehirleri arasında kalan çok verimli bir bölgedir. Burada da insanlık tarihini değiştiren çok önemli medeniyetler doğmuştur. Gelin, üç tanesini yazalım.
- Sümerler: Yazıyı (çivi yazısı), tekerleği ve ilk yazılı kanunları bulan medeniyet olarak insanlık tarihine damga vurmuşlardır.
- Babiller: En ünlü kralları Hammurabi’dir ve onun yaptığı sert kanunlarla tanınırlar. Ayrıca Babil’in Asma Bahçeleri de çok meşhurdur.
- Asurlar: Ticaretle uğraşan ve Anadolu’ya yazıyı getiren medeniyettir. Kayseri yakınlarında kurdukları ticaret kolonileri (karum) sayesinde Anadolu medeniyetlerini yazıyla tanıştırmışlardır.
Soru 7: Medeniyetlerin ortak kültürel mirasa katkılarıdır.
Çözüm:
Bu son bölümde ise, hem Anadolu hem de Mezopotamya medeniyetlerinin sadece kendileri için değil, tüm insanlık için yaptığı ve bugün bile hayatımızı etkileyen büyük buluşları yazmamız isteniyor. Bir örnek verilmiş: Tekerlek. Bu icat, ulaşımı ve taşımacılığı kökünden değiştirmişti. Biz de iki önemli buluş daha ekleyelim.
- Yazı: Sümerlerin bulduğu çivi yazısı, bilginin kaydedilmesini ve gelecek nesillere aktarılmasını sağlamıştır. Bu sayede insanlar tecrübelerini, kanunlarını, hikayelerini unutulmaktan kurtarmıştır. Unutma, tarih yazı ile başlar!
- Takvim: İnsanlar zamanı ölçmek, tarım zamanlarını (ne zaman ekim, ne zaman hasat yapılacak) belirlemek ve dini günleri hesaplamak için Ay ve Güneş’in hareketlerine dayalı takvimler icat ettiler.
İşte bu kadar! Şemamızın bütün boşluklarını doğru bilgilerle doldurduk. Harika bir iş çıkardın! Bu konuları tekrar etmeyi sakın unutma. 😉