Merhaba sevgili öğrencilerim,
Bugün sizlerle peygamber kıssalarıyla ilgili çok güzel bir etkinlik yapacağız. Bu etkinlik, bir “tanılayıcı dallanmış ağaç”tır. Amacımız en üstteki ifadeden başlayarak, her ifadenin doğru mu (D) yoksa yanlış mı (Y) olduğuna karar verip okları takip ederek doğru çıkışa ulaşmak.
Haydi bakalım, adım adım bu bulmacayı birlikte çözelim!
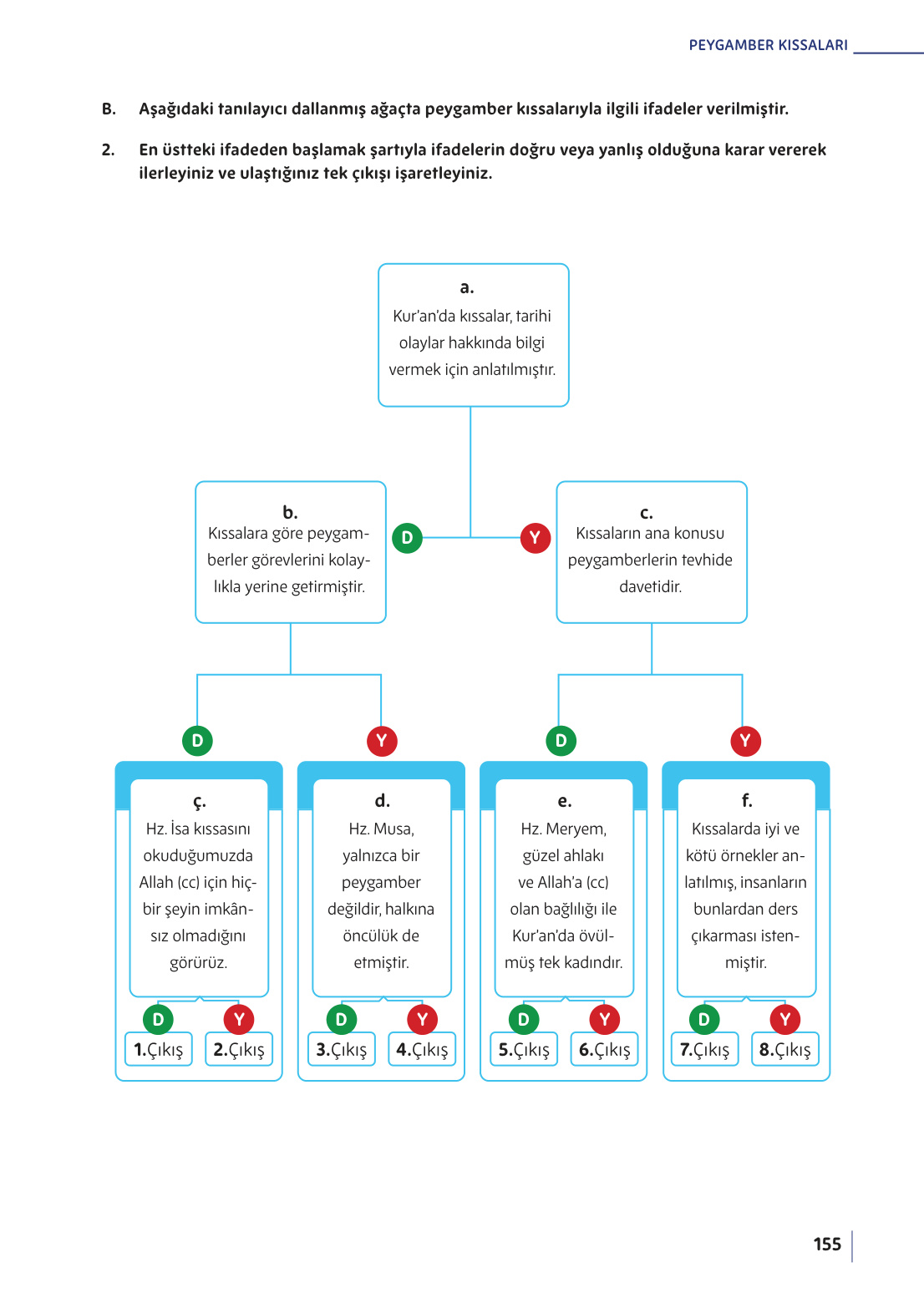
B. 2. Aşağıdaki tanıyıcı dallanmış ağaçta peygamber kıssalarıyla ilgili ifadeler verilmiştir. En üstteki ifadeden başlamak şartıyla ifadelerin doğru veya yanlış olduğuna karar vererek ilerleyiniz ve ulaştığınız tek çıkışı işaretleyiniz.
Çözüm:
Bu soruyu çözmek için en tepedeki kutucuktan başlayıp ifadelerin doğruluğunu veya yanlışlığını değerlendirerek ilerleyeceğiz.
Adım 1
a. Kur’an’da kıssalar, tarihi olaylar hakkında bilgi vermek için anlatılmıştır.
Sevgili çocuklar, bu ifadeyi dikkatlice düşünelim. Kur’an-ı Kerim’deki peygamber kıssaları bize geçmişte yaşanmış olayları anlatır, bu doğru. Ancak asıl amaç sadece “tarih dersi gibi bilgi vermek” midir? Hayır. Kur’an’daki kıssaların asıl amacı; bizlerin o olaylardan ders çıkarmamız (ibret almamız), peygamberlerin güzel ahlakını örnek almamız ve Allah’a (c.c.) olan inancımızı güçlendirmektir. Sadece tarihi bilgi vermek için anlatılmamışlardır. Bu yüzden bu ifade YANLIŞ‘tır.
Şimdi şemada ‘Y’ okunu takip ediyoruz ve ‘c’ kutusuna ulaşıyoruz.
Adım 2
c. Kıssaların ana konusu peygamberlerin tevhide davetidir.
Peki, “tevhid” ne demekti? Tevhid, Allah’ın (c.c.) bir ve tek olduğu, O’ndan başka ilah olmadığı inancıdır. Peygamberlerin gönderiliş amacı da insanları bu inanca, yani tevhide çağırmaktır. Kıssalarda da peygamberlerin bu yolda verdikleri mücadeleyi okuruz. Dolayısıyla bu ifade kesinlikle DOĞRU‘dur.
Şimdi de şemada ‘D’ okunu takip ederek ‘e’ kutusuna geliyoruz.
Adım 3
e. Hz. Meryem, güzel ahlakı ve Allah’a (cc) olan bağlılığı ile Kur’an’da övülmüş tek kadındır.
Hz. Meryem, gerçekten de Kur’an-ı Kerim’de çok övülen, iffeti ve Allah’a bağlılığı ile hepimize örnek olan çok mübarek bir kadındır. Hatta adına bir sure bile vardır. Ancak dikkat etmemiz gereken bir kelime var: “tek” kelimesi. Acaba Kur’an’da övülen tek kadın o mudur? Hayır. Örneğin, Firavun’un eşi Hz. Asiye de imanıyla müminlere örnek gösterilmiş ve övülmüştür. Bu yüzden Hz. Meryem övülmüş olsa da “övülen tek kadın” değildir. Bu nedenle bu ifade YANLIŞ‘tır.
Son olarak ‘Y’ okunu takip ettiğimizde bir çıkışa ulaşıyoruz.
Sonuç:
Adımları takip ettiğimizde ulaştığımız çıkış 6. Çıkış‘tır.
Umarım herkes için anlaşılır olmuştur. Bu tür etkinlikler, öğrendiklerimizi pekiştirmek için harika bir yoldur. Hepinize başarılar dilerim!